Warning:
JavaScript is turned OFF. None of the links on this page will work until it is reactivated.
If you need help turning JavaScript On, click here.
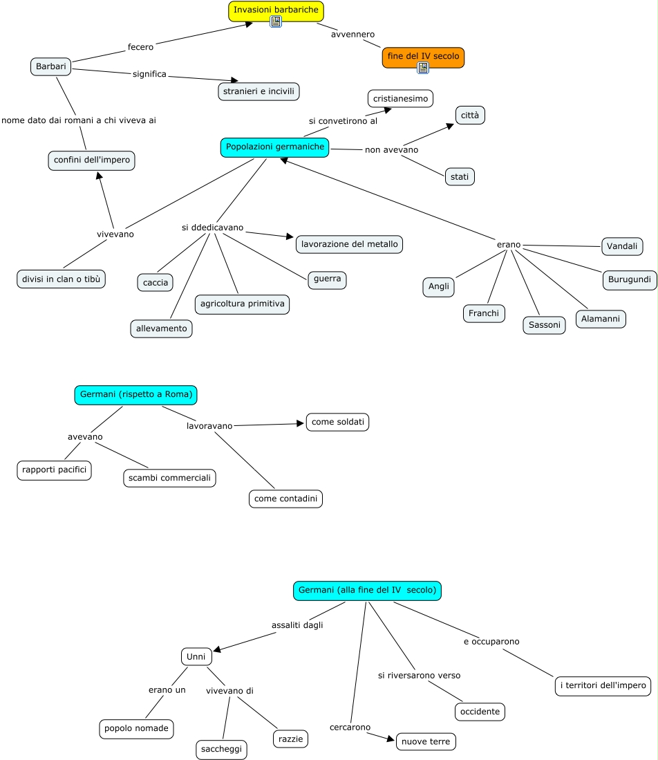
Questa Cmap, creata con IHMC CmapTools, contiene informazioni relative a: 2 I barbari invadono l'impero, Burugundi erano Popolazioni germaniche, Sassoni erano Popolazioni germaniche, Vandali erano Popolazioni germaniche, Germani (rispetto a Roma) lavoravano come contadini, Barbari significa stranieri e incivili, Popolazioni germaniche si ddedicavano lavorazione del metallo, Popolazioni germaniche si ddedicavano agricoltura primitiva, Germani (alla fine del IV secolo) assaliti dagli Unni, Alamanni erano Popolazioni germaniche, Popolazioni germaniche non avevano stati, Germani (rispetto a Roma) lavoravano come soldati, Germani (rispetto a Roma) avevano scambi commerciali, Germani (alla fine del IV secolo) e occuparono i territori dell'impero, Popolazioni germaniche vivevano confini dell'impero, Germani (rispetto a Roma) avevano rapporti pacifici, Popolazioni germaniche si ddedicavano allevamento, Barbari fecero Invasioni barbariche, Popolazioni germaniche si ddedicavano guerra, Unni vivevano di saccheggi, Popolazioni germaniche non avevano città