Warning:
JavaScript is turned OFF. None of the links on this page will work until it is reactivated.
If you need help turning JavaScript On, click here.
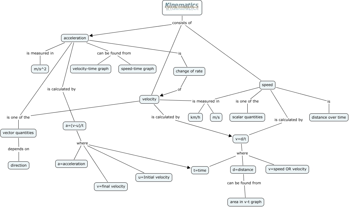
This Concept Map, created with IHMC CmapTools, has information related to: Physics just for practice, a=(v-u)/t where a=acceleration, speed is distance over time, acceleration is one of the vector quantities, consists of speed, consists of acceleration, velocity is measured in m/s, speed is calculated by v=d/t, a=(v-u)/t where u=Initial velocity, a=(v-u)/t where t=time, v=d/t where t=time, consists of velocity, acceleration is calculated by a=(v-u)/t, speed is one of the scalar quantities, velocity is calculated by v=d/t, velocity is measured in km/h, vector quantities depends on direction, v=d/t where v=speed OR velocity, a=(v-u)/t where v=final velocity, acceleration is change of rate, acceleration is measured in m/s^2