Warning:
JavaScript is turned OFF. None of the links on this page will work until it is reactivated.
If you need help turning JavaScript On, click here.
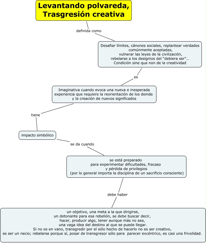
Este mapa conceptual tiene información relacionada a: trasgresion, Levantando polvareda, Trasgresión creativa definida como Desafiar límites, cánones sociales, replantear verdades comúnmente aceptadas, vulnerar las leyes de la civilización, rebelarse a los designios del “debiera ser”… Condición sine qua non de la creatividad, Desafiar límites, cánones sociales, replantear verdades comúnmente aceptadas, vulnerar las leyes de la civilización, rebelarse a los designios del “debiera ser”… Condición sine qua non de la creatividad es Imaginativa cuando evoca una nueva e inesperada experiencia que requiere la reorientación de los demás y la creación de nuevos significados, se está preparado para experimentar dificultades, fracaso y pérdida de privilegios (por lo general importa la disciplina de un sacrificio consciente) debe haber un objetivo, una meta a la que dirigirse, un detonante para esa rebelión, se debe buscar decir, hacer, producir algo, tener aunque más no sea, una vaga idea del destino al que se puede llegar. Si no es en vano, transgredir por el sólo hecho de hacerlo no es ser creativo, es ser un necio; rebelarse porque sí, posar de transgresor sólo para parecer excéntrico, es casi una frivolidad., impacto simbólico se da cuando se está preparado para experimentar dificultades, fracaso y pérdida de privilegios (por lo general importa la disciplina de un sacrificio consciente), Imaginativa cuando evoca una nueva e inesperada experiencia que requiere la reorientación de los demás y la creación de nuevos significados tiene impacto simbólico