Warning:
JavaScript is turned OFF. None of the links on this page will work until it is reactivated.
If you need help turning JavaScript On, click here.
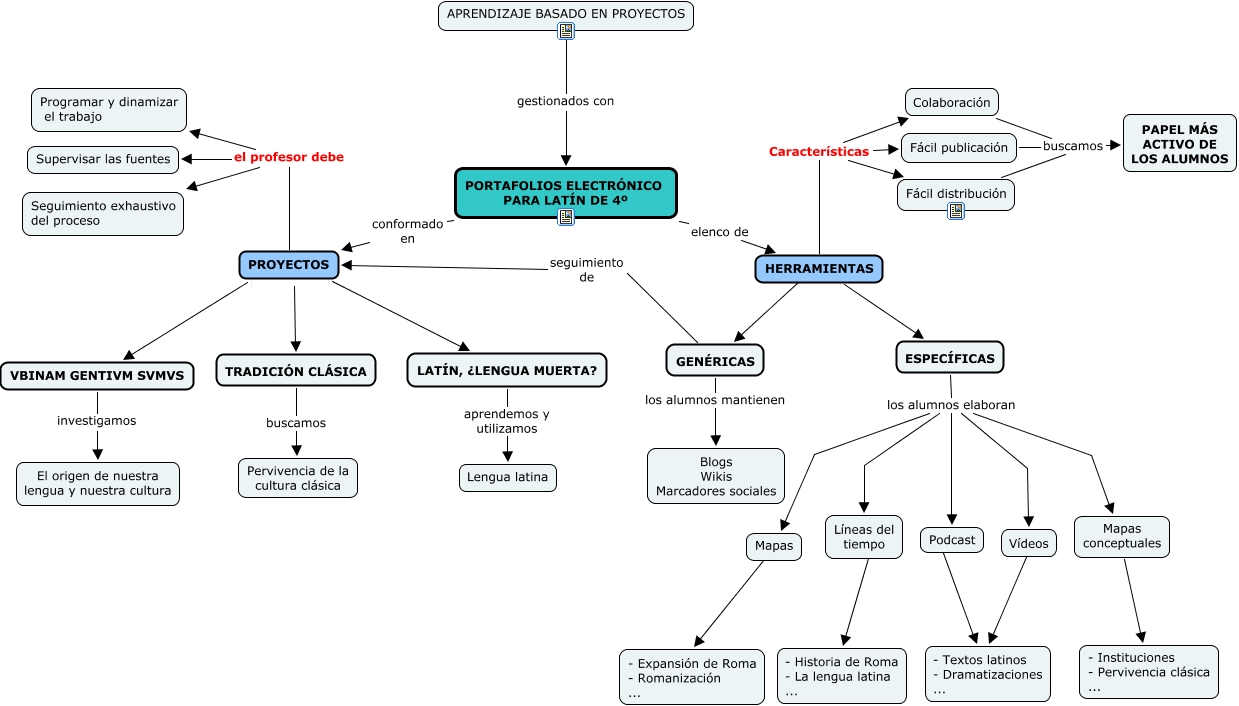
Este mapa conceptual tiene información relacionada a: Portafolios para Latín de 4º, ESPECÍFICAS los alumnos elaboran Mapas conceptuales, TRADICIÓN CLÁSICA buscamos Pervivencia de la cultura clásica, PROYECTOS el profesor debe Programar y dinamizar el trabajo, Fácil distribución buscamos PAPEL MÁS ACTIVO DE LOS ALUMNOS, ESPECÍFICAS los alumnos elaboran Vídeos, Podcast - Textos latinos - Dramatizaciones ..., PORTAFOLIOS ELECTRÓNICO PARA LATÍN DE 4º conformado en PROYECTOS, HERRAMIENTAS Características Fácil distribución, LATÍN, ¿LENGUA MUERTA? aprendemos y utilizamos Lengua latina, PROYECTOS el profesor debe Supervisar las fuentes, Líneas del tiempo - Historia de Roma - La lengua latina ..., Colaboración buscamos PAPEL MÁS ACTIVO DE LOS ALUMNOS, Mapas conceptuales - Instituciones - Pervivencia clásica ..., HERRAMIENTAS ESPECÍFICAS, GENÉRICAS los alumnos mantienen Blogs Wikis Marcadores sociales, PROYECTOS LATÍN, ¿LENGUA MUERTA?, HERRAMIENTAS GENÉRICAS, Fácil publicación buscamos PAPEL MÁS ACTIVO DE LOS ALUMNOS, VBINAM GENTIVM SVMVS investigamos El origen de nuestra lengua y nuestra cultura, ESPECÍFICAS los alumnos elaboran Podcast