Warning:
JavaScript is turned OFF. None of the links on this page will work until it is reactivated.
If you need help turning JavaScript On, click here.
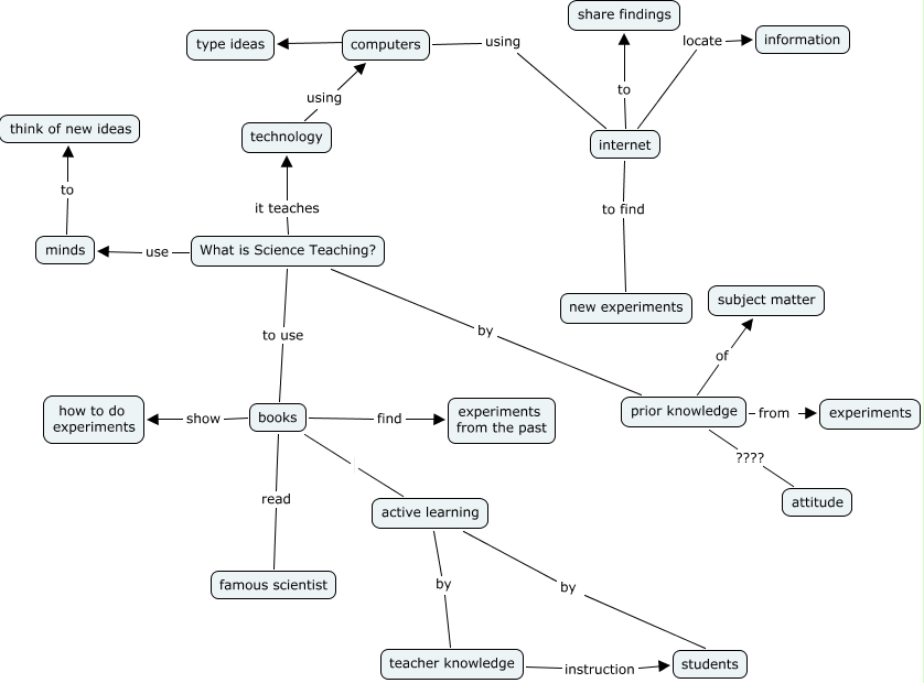
This Concept Map has information related to: milligan st2, What is Science Teaching? use minds, prior knowledge from experiments, What is Science Teaching? it teaches technology, active learning by teacher knowledge, internet locate information, books find experiments from the past, internet to find new experiments, What is Science Teaching? to use books, books read famous scientist, books show how to do experiments