Warning:
JavaScript is turned OFF. None of the links on this page will work until it is reactivated.
If you need help turning JavaScript On, click here.
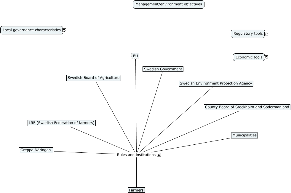
Den här kartan innehåller information om: Governance map - agriculture_b, Swedish Environment Protection Agency Environmental Objectives The Environment Code "Environment Court" Farmers, Greppa Näringen Advisory org. Farmers, County Board of Stockholm and Södermanland Supervisory authority Farmers, Swedish Government Political Decisions Farmers, LRF (Swedish Federation of farmers) Interest and buisness organisation for Swedes farmers Farmers, Swedish Board of Agriculture Administration and implementaion of CAP Farmers, Municipalities PBL Farmers, EU CAP Farmers