Warning:
JavaScript is turned OFF. None of the links on this page will work until it is reactivated.
If you need help turning JavaScript On, click here.
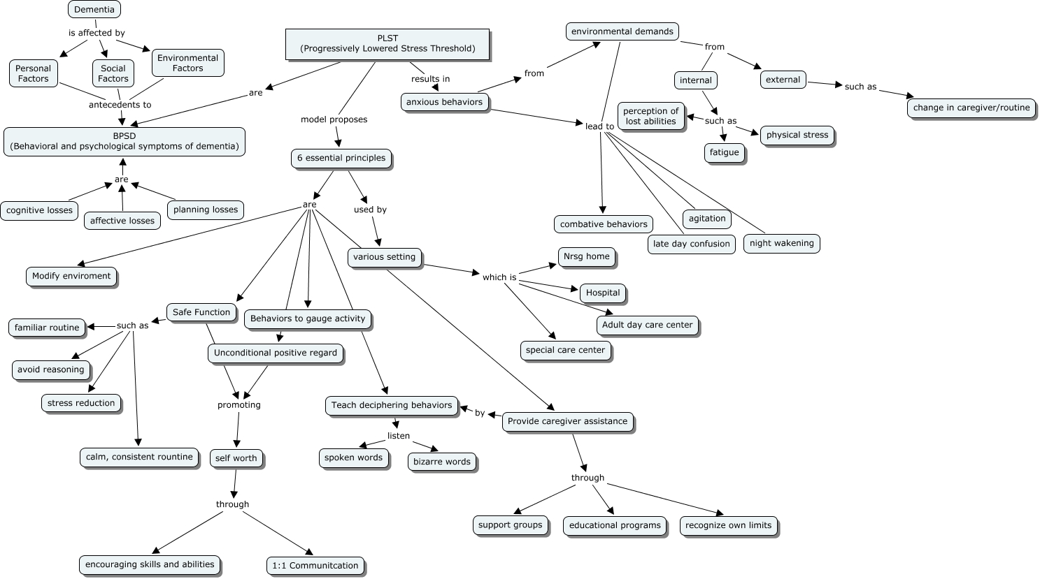
This Concept Map has information related to: Smith Article - end of class, anxious behaviors from environmental demands, environmental demands lead to late day confusion, external such as change in caregiver/routine, environmental demands lead to combative behaviors, Provide caregiver assistance through educational programs, Safe Function such as familiar routine, anxious behaviors lead to night wakening, environmental demands lead to agitation, Safe Function such as calm, consistent rountine, environmental demands lead to night wakening