Warning:
JavaScript is turned OFF. None of the links on this page will work until it is reactivated.
If you need help turning JavaScript On, click here.
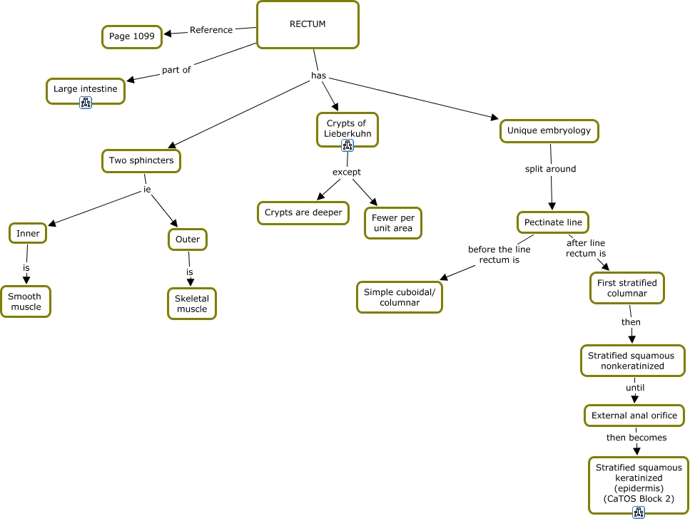
This Concept Map has information related to: 19a. Rectum, Two sphincters ie Outer, Unique embryology split around Pectinate line, RECTUM has Unique embryology, RECTUM has Two sphincters, RECTUM part of Large intestine, RECTUM has Crypts of Lieberkuhn, Pectinate line after line rectum is First stratified columnar, First stratified columnar then Stratified squamous nonkeratinized, Outer is Skeletal muscle, Pectinate line before the line rectum is Simple cuboidal/ columnar