Warning:
JavaScript is turned OFF. None of the links on this page will work until it is reactivated.
If you need help turning JavaScript On, click here.
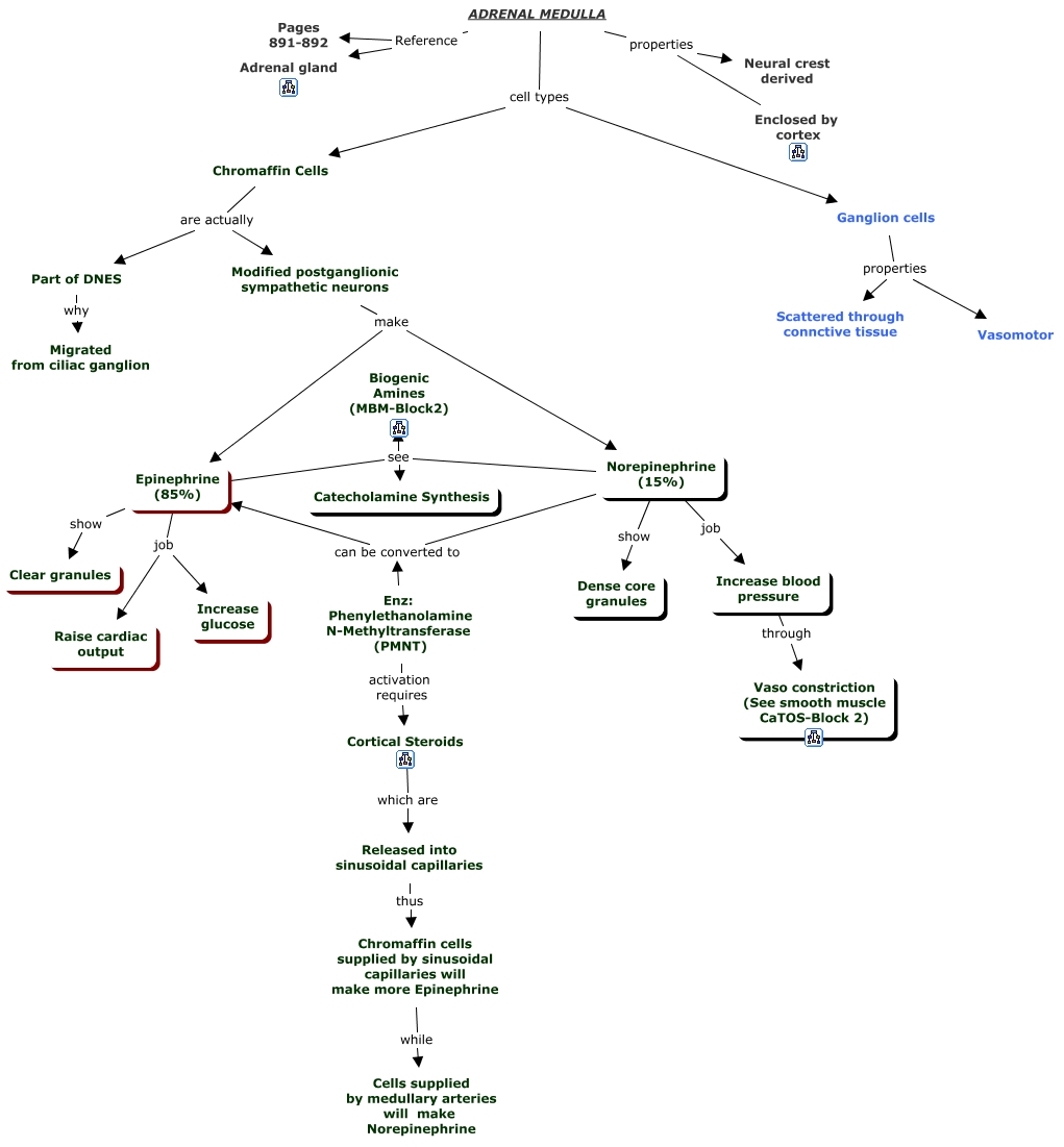
This Concept Map has information related to: 06b. Adrenal Medulla & Epi+NorEpi, Epinephrine (85%) see Biogenic Amines (MBM-Block2), ADRENAL MEDULLA properties Neural crest derived, Released into sinusoidal capillaries thus Chromaffin cells supplied by sinusoidal capillaries will make more Epinephrine, ADRENAL MEDULLA Reference Adrenal gland, Norepinephrine (15%) see Catecholamine Synthesis, ADRENAL MEDULLA properties Enclosed by cortex, Norepinephrine (15%) show Dense core granules, Cortical Steroids which are Released into sinusoidal capillaries, Enz: Phenylethanolamine N-Methyltransferase (PMNT) activation requires Cortical Steroids, Ganglion cells properties Vasomotor