Warning:
JavaScript is turned OFF. None of the links on this page will work until it is reactivated.
If you need help turning JavaScript On, click here.
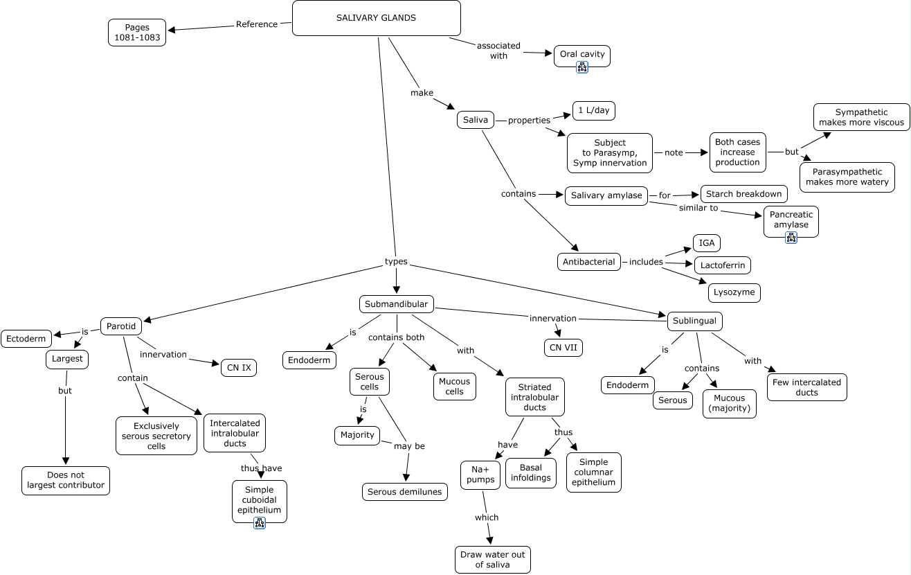
This Concept Map has information related to: 15d. Salivary Glands, Sublingual is Endoderm, Serous cells is Majority, SALIVARY GLANDS make Saliva, Striated intralobular ducts thus Simple columnar epithelium, Saliva properties 1 L/day, Sublingual with Few intercalated ducts, Largest but Does not largest contributor, Striated intralobular ducts have Na+ pumps, SALIVARY GLANDS associated with Oral cavity, Serous cells may be Serous demilunes