Warning:
JavaScript is turned OFF. None of the links on this page will work until it is reactivated.
If you need help turning JavaScript On, click here.
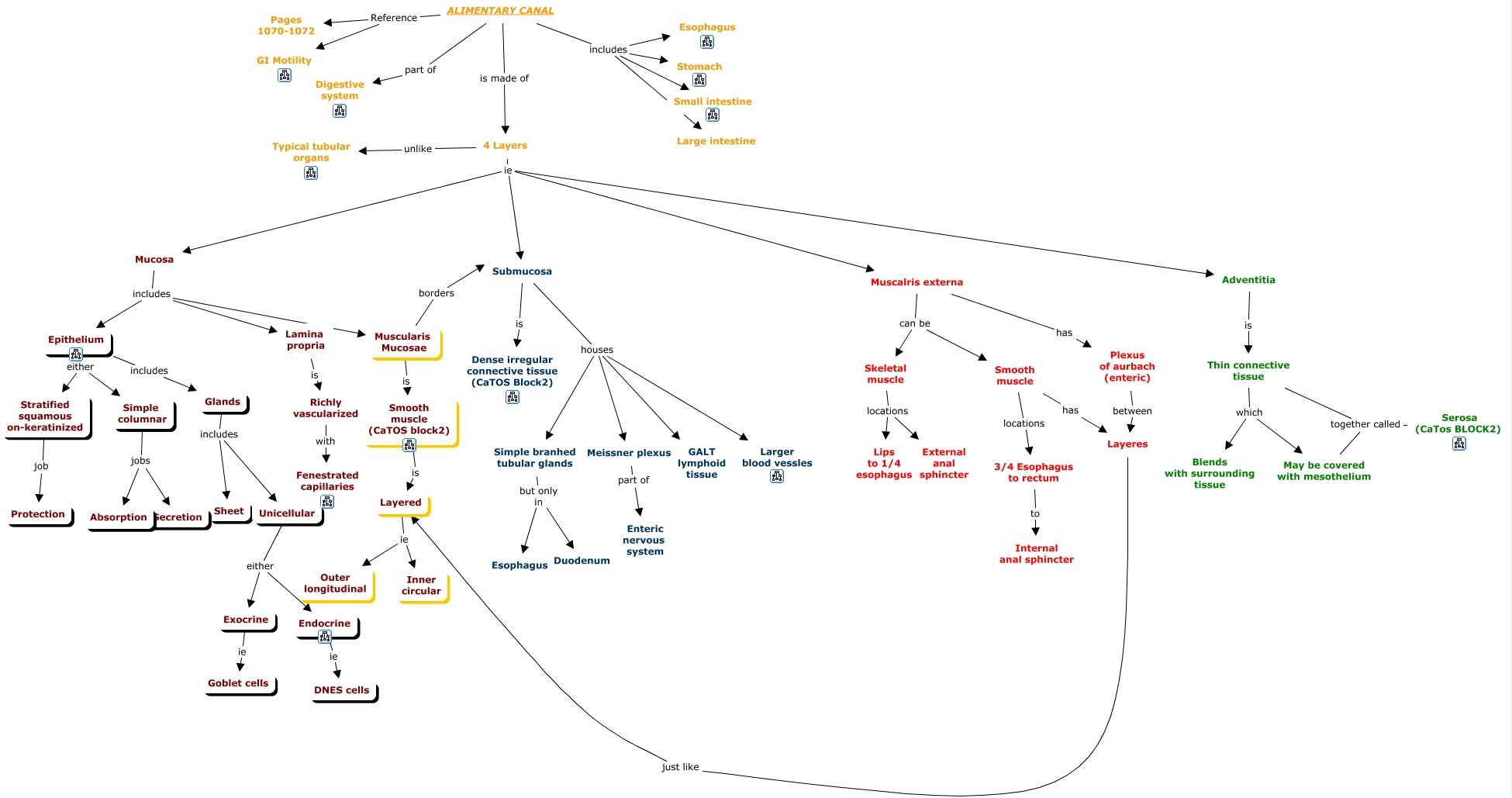
This Concept Map has information related to: 14a. Alimentary Canal, Submucosa is Dense irregular connective tissue (CaTOS Block2), Submucosa houses Meissner plexus, Richly vascularized with Fenestrated capillaries, Simple columnar jobs Absorption, Muscalris externa has Plexus of aurbach (enteric), Mucosa includes Lamina propria, Skeletal muscle locations External anal sphincter, Plexus of aurbach (enteric) between Layeres, Layered ie Inner circular, Exocrine ie Goblet cells