Warning:
JavaScript is turned OFF. None of the links on this page will work until it is reactivated.
If you need help turning JavaScript On, click here.
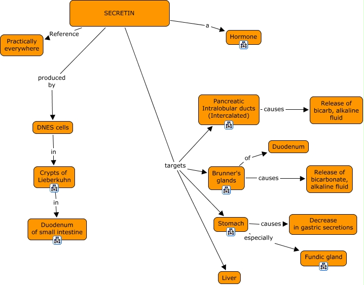
This Concept Map has information related to: 21. Secretin, Stomach especially Fundic gland, SECRETIN targets Stomach, SECRETIN targets Liver, DNES cells in Crypts of Lieberkuhn, Pancreatic Intralobular ducts (Intercalated) causes Release of bicarb, alkaline fluid, SECRETIN Reference Practically everywhere, Crypts of Lieberkuhn in Duodenum of small intestine, SECRETIN targets Pancreatic Intralobular ducts (Intercalated), SECRETIN a Hormone, Brunner's glands of Duodenum