Warning:
JavaScript is turned OFF. None of the links on this page will work until it is reactivated.
If you need help turning JavaScript On, click here.
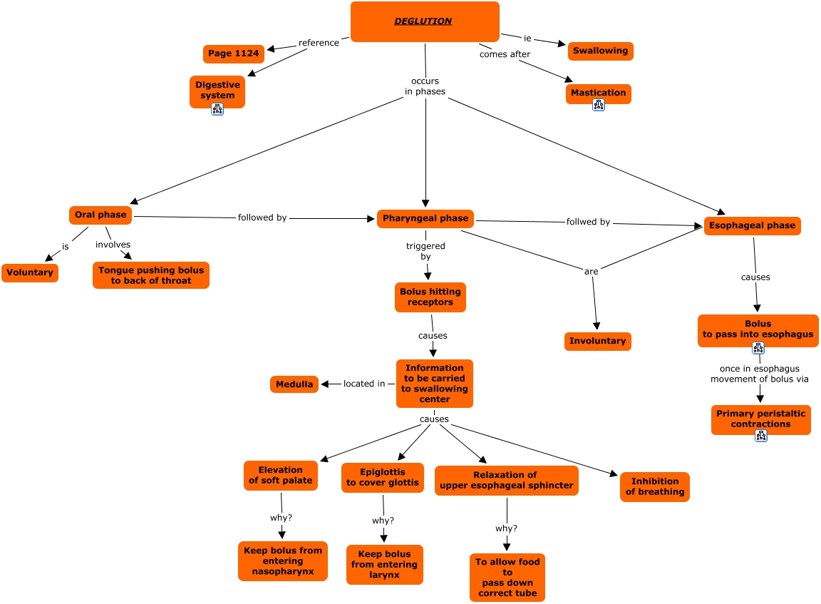
This Concept Map has information related to: 25. Deglutition, DEGLUTION occurs in phases Oral phase, Information to be carried to swallowing center causes Relaxation of upper esophageal sphincter, DEGLUTION comes after Mastication, DEGLUTION reference Page 1124, Information to be carried to swallowing center causes Epiglottis to cover glottis, DEGLUTION occurs in phases Pharyngeal phase, Epiglottis to cover glottis why? Keep bolus from entering larynx, Pharyngeal phase triggered by Bolus hitting receptors, Information to be carried to swallowing center causes Elevation of soft palate, Pharyngeal phase are Involuntary