Warning:
JavaScript is turned OFF. None of the links on this page will work until it is reactivated.
If you need help turning JavaScript On, click here.
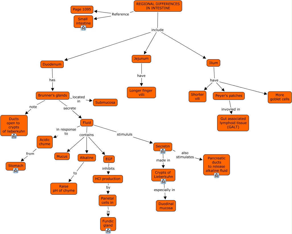
This Concept Map has information related to: 18b. Small Intestine Regional Differences, Brunner's glands secrete Fluid, Secretin made in Crypts of Lieberkuhn, Fluid contains Mucus, Peyer's patches invovled in Gut associated lymphoid tissue (GALT), Alkaline to Raise pH of chyme, Acidic chyme from Stomach, Ilium have More goblet cells, Fluid in response to Acidic chyme, Parietal cells in in Fundic gland, REGIONAL DIFFERENCES IN INTESTINE include Jejunum