Warning:
JavaScript is turned OFF. None of the links on this page will work until it is reactivated.
If you need help turning JavaScript On, click here.
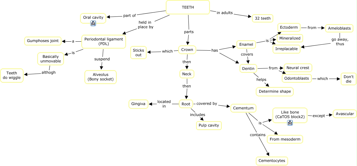
This Concept Map has information related to: 15c. Teeth, Periodontal ligament (PDL) is Basically unmovable, TEETH part of Oral cavity, Enamel is Ectoderm, TEETH in adults 32 teeth, Ameloblasts go away, thus Irreplacable, Crown has Dentin, Crown which Sticks out, Neck then Root, Periodontal ligament (PDL) a Gumphoses joint, Root covered by Cementum