Warning:
JavaScript is turned OFF. None of the links on this page will work until it is reactivated.
If you need help turning JavaScript On, click here.
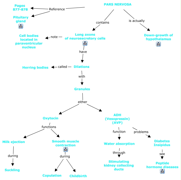
This Concept Map has information related to: 02b. Pars Nervosa, Dilations with Granules, PARS NERVOSA Reference Pituitary gland, Granules either Oxytocin, PARS NERVOSA contains Long axons of neurosecretory cells, Milk ejection during Suckling, Smooth muscle contraction during Childbirth, Smooth muscle contraction during Copulation, PARS NERVOSA is actually Down-growth of hypothalamus, Long axons of neurosecretory cells note Cell bodies located in paraventricular nucleus, Water absorption through Stimulating kidney collecting ducts