Warning:
JavaScript is turned OFF. None of the links on this page will work until it is reactivated.
If you need help turning JavaScript On, click here.
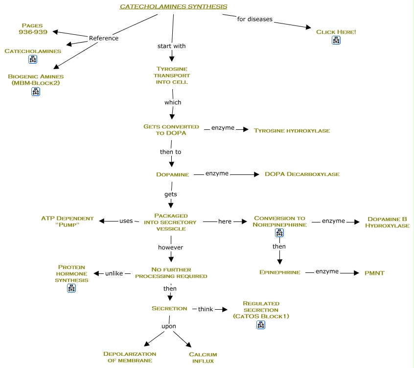
This Concept Map has information related to: 13a. Catecholamine Synthesis, Secretion upon Depolarization of membrane, CATECHOLAMINES SYNTHESIS for diseases Click Here!, Secretion think Regulated secretion (CaTOS Block1), Epinephrine enzyme PMNT, Dopamine enzyme DOPA Decarboxylase, Packaged into secretory vessicle here Conversion to Norepinephrine, No further processing required then Secretion, Tyrosine transport into cell which Gets converted to DOPA, CATECHOLAMINES SYNTHESIS Reference Catecholamines, CATECHOLAMINES SYNTHESIS start with Tyrosine transport into cell