Warning:
JavaScript is turned OFF. None of the links on this page will work until it is reactivated.
If you need help turning JavaScript On, click here.
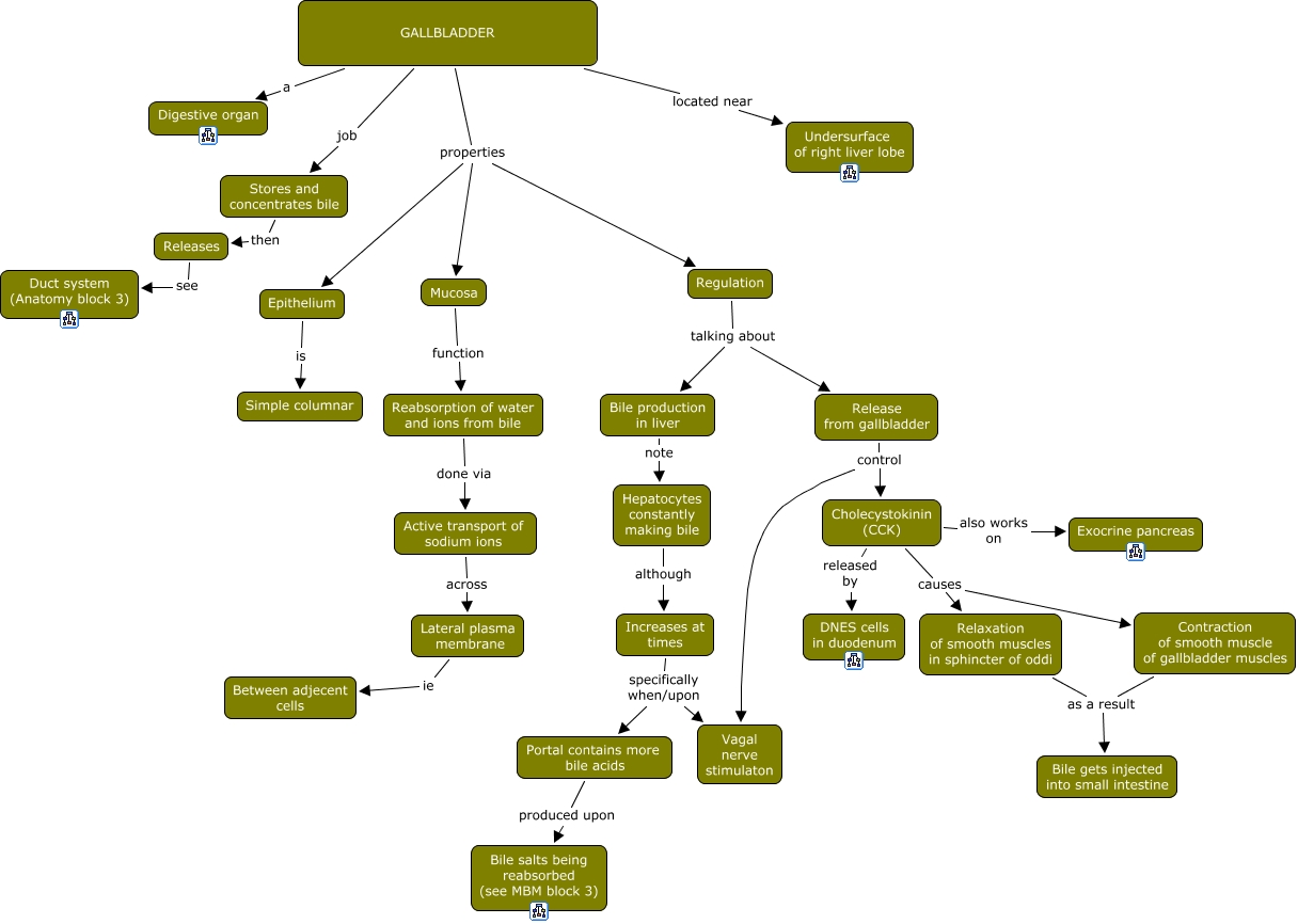
This Concept Map has information related to: 23. Gallbladder, Portal contains more bile acids produced upon Bile salts being reabsorbed (see MBM block 3), Cholecystokinin (CCK) causes Relaxation of smooth muscles in sphincter of oddi, Increases at times specifically when/upon Portal contains more bile acids, Cholecystokinin (CCK) released by DNES cells in duodenum, Relaxation of smooth muscles in sphincter of oddi as a result Bile gets injected into small intestine, Releases see Duct system (Anatomy block 3), Release from gallbladder control Vagal nerve stimulaton, Hepatocytes constantly making bile although Increases at times, GALLBLADDER a Digestive organ, Increases at times specifically when/upon Vagal nerve stimulaton