Warning:
JavaScript is turned OFF. None of the links on this page will work until it is reactivated.
If you need help turning JavaScript On, click here.
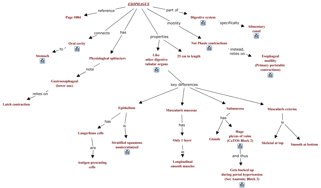
This Concept Map has information related to: 16. Esophagus, Only 1 layer ie Longitudinal smooth muscles, ESOPHAGUS connects Oral cavity, ESOPHAGUS reference Page 1084, Epithelium has Langerhans cells, Huge plexus of vains (CaTOS Block 2) and thus Gets backed up during portal hypertension (See Anatomy Block 3), ESOPHAGUS part of Digestive system, ESOPHAGUS motility Not Phasic contractions, Like other digestive tubular organs key differences Submucosa, Like other digestive tubular organs key differences Muscularis externa, Digestive system specifically Alimentary canal