Warning:
JavaScript is turned OFF. None of the links on this page will work until it is reactivated.
If you need help turning JavaScript On, click here.
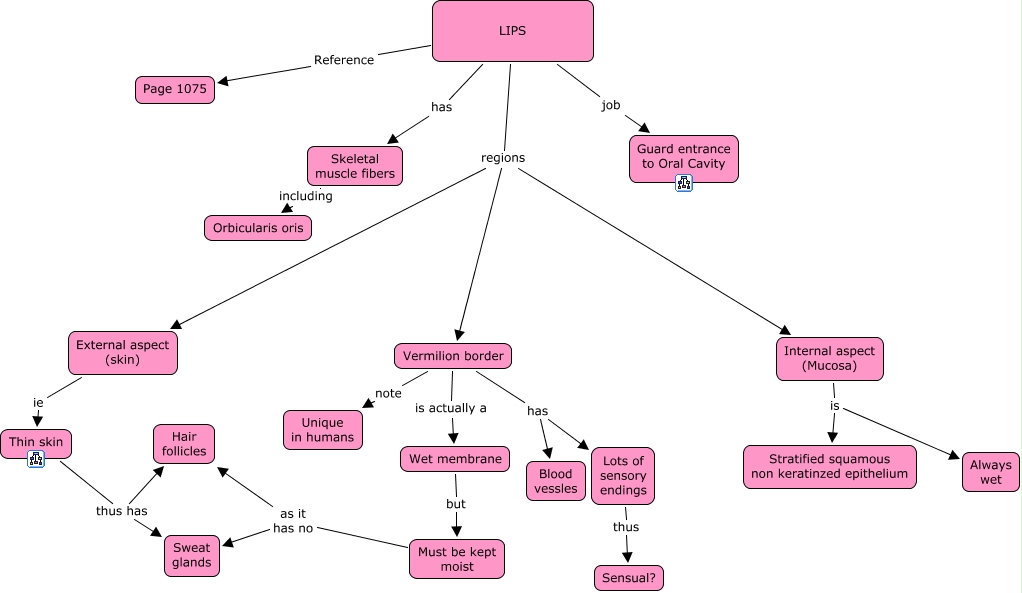
This Concept Map has information related to: 15a. Lips, Vermilion border has Blood vessles, LIPS regions External aspect (skin), Thin skin thus has Hair follicles, Internal aspect (Mucosa) is Stratified squamous non keratinzed epithelium, Lots of sensory endings thus Sensual?, LIPS has Skeletal muscle fibers, Vermilion border note Unique in humans, Thin skin thus has Sweat glands, Skeletal muscle fibers including Orbicularis oris, Must be kept moist as it has no Sweat glands