Warning:
JavaScript is turned OFF. None of the links on this page will work until it is reactivated.
If you need help turning JavaScript On, click here.
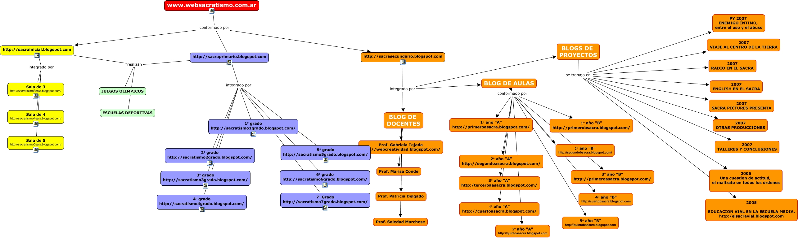
The Concept Map you are trying to access has information related to:
websacratisimo, http://sacraprimario.blogspot.com realizan ESCUELAS DEPORTIVAS, http://sacraprimario.blogspot.com integrado por 2° grado http://sacratismo2grado.blogspot.com/, http://sacrainicial.blogspot.com realizan ESCUELAS DEPORTIVAS, http://sacrasecundario.blogspot.com integrado por 5° año "A" http://quintoasacra.blogspot.com, BLOGS DE PROYECTOS se trabajo en 2007 OTRAS PRODUCCIONES, BLOG DE AULAS conformado por 2° año "B" http://segundobsacra.blogspot.com/, BLOGS DE PROYECTOS se trabajo en 2007 SACRA PICTURES PRESENTA, BLOG DE DOCENTES ???? Prof. Gabriela Tejada http://webcreatividad.blogspot.com/, http://sacrasecundario.blogspot.com integrado por 3° año "B" http://primeroasacra.blogspot.com/, http://sacraprimario.blogspot.com integrado por 4° grado http://sacratismo4grado.blogspot.com/