Warning:
JavaScript is turned OFF. None of the links on this page will work until it is reactivated.
If you need help turning JavaScript On, click here.
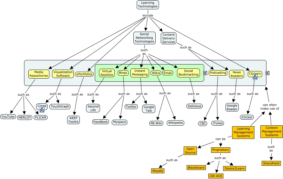
This Concept Map, created with IHMC CmapTools, has information related to: Learning Technologies, ePortfolios such as KEEP Toolkit, Podcasting such as iTunes, Learning Technologies include Social Networking Technologies, Social Networking Technologies such as Email, Learning Technologies include Media Repositories, Visualization Software such as Cmap, Social Networking Technologies such as Virtual Realities, News Readers such as Google Reader, Learning Technologies include Content Delivery Services, Content Management Systems can often make use of ????, Social Networking Technologies such as Instant Messaging, Content Delivery Services such as Podcasting, Proprietary such as Blackboard, Proprietary such as Desire2Learn, Visualization Software such as TouchGraph, Media Repositories such as YouTube, Media Repositories such as MERLOT, Learning Technologies include Clickers, Social Bookmarking such as Delicious, Clickers such as iClicker