Warning:
JavaScript is turned OFF. None of the links on this page will work until it is reactivated.
If you need help turning JavaScript On, click here.
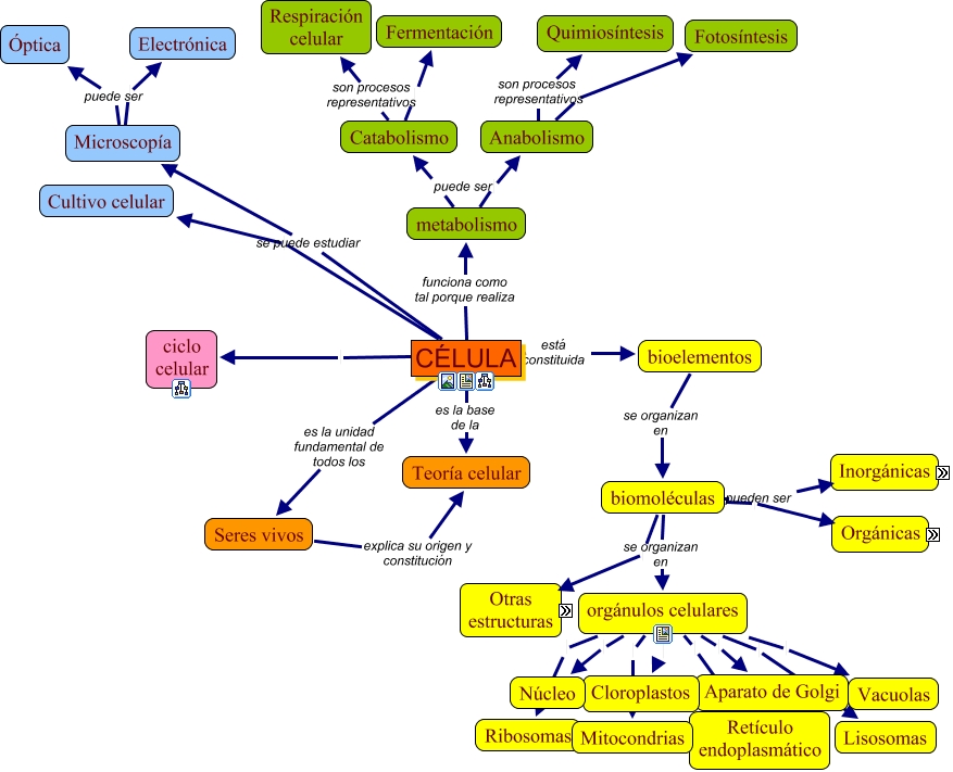
Este mapa conceptual tiene información relacionada a: Presentacióncelula, CÉLULA está constituida bioelementos, orgánulos celulares Cloroplastos, Microscopía Electrónica, orgánulos celulares Lisosomas, CÉLULA es la unidad fundamental de todos los Seres vivos, orgánulos celulares Vacuolas, Anabolismo Fotosíntesis, orgánulos celulares Aparato de Golgi, Seres vivos explica su origen y constitución Teoría celular, orgánulos celulares Núcleo, CÉLULA se puede estudiar Microscopía, CÉLULA Cultivo celular, biomoléculas Membrana plasmática, orgánulos celulares Ribosomas, orgánulos celulares Retículo endoplasmático, biomoléculas se organizan en orgánulos celulares, Anabolismo son procesos representativos Quimiosíntesis, Catabolismo son procesos representativos Respiración celular, biomoléculas Glúcidos, Microscopía puede ser Óptica