Warning:
JavaScript is turned OFF. None of the links on this page will work until it is reactivated.
If you need help turning JavaScript On, click here.
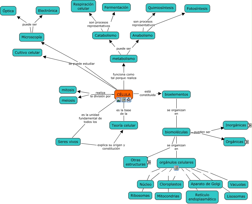
Este mapa conceptual tiene información relacionada a: Celula, metabolismo Anabolismo, CÉLULA es la base de la Teoría celular, orgánulos celulares Núcleo, CÉLULA meiosis, Catabolismo Fermentación, Seres vivos explica su origen y constitución Teoría celular, orgánulos celulares Cloroplastos, CÉLULA Cultivo celular, CÉLULA realiza la división por mitosis, orgánulos celulares Vacuolas, Anabolismo son procesos representativos Quimiosíntesis, orgánulos celulares Mitocondrias, biomoléculas Glúcidos, CÉLULA funciona como tal porque realiza metabolismo, orgánulos celulares Lisosomas, CÉLULA está constituida bioelementos, biomoléculas se organizan en orgánulos celulares, CÉLULA es la unidad fundamental de todos los Seres vivos, Microscopía Electrónica, Microscopía puede ser Óptica