Warning:
JavaScript is turned OFF. None of the links on this page will work until it is reactivated.
If you need help turning JavaScript On, click here.
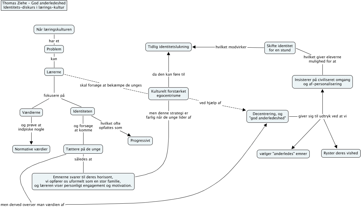
This Concept Map has information related to: Ziehe - god anderledeshed - del3, Kulturelt forstærket egocentrisme ved hjælp af Decentrering, og "god anderledeshed", Kulturelt forstærket egocentrisme da den kan føre til Tidlig identitetslukning, Decentrering, og "god anderledeshed" giver sig til udtryk ved at vi Insisterer på civiliseret omgang og af-personalisering, Decentrering, og "god anderledeshed" giver sig til udtryk ved at vi Ryster deres vished, Lærerne skal forsøge at bekæmpe de unges Kulturelt forstærket egocentrisme, Tættere på de unge men derved overser man værdien af Decentrering, og "god anderledeshed", Lærerne fokusere på Identiteten, Skifte identitet for en stund hvilket modvirker Tidlig identitetslukning, Tættere på de unge således at Emnerne svarer til deres horisont, vi opfører os uformelt som en stor familie, og læreren viser personligt engagement og motivation., Identiteten og forsøge at komme Tættere på de unge