Warning:
JavaScript is turned OFF. None of the links on this page will work until it is reactivated.
If you need help turning JavaScript On, click here.
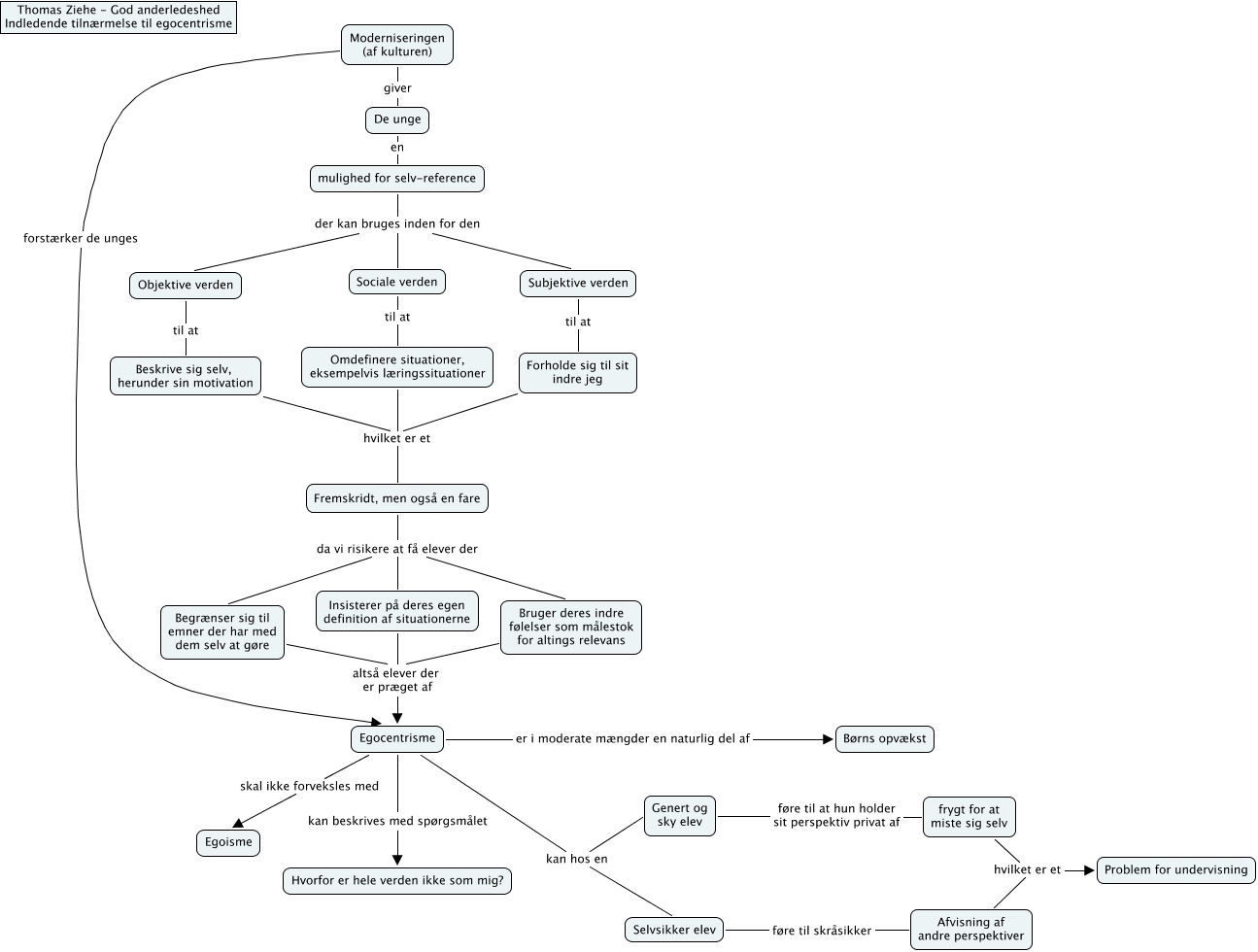
This Concept Map has information related to: Ziehe - god anderledeshed - del2, Forholde sig til sit indre jeg hvilket er et Fremskridt, men også en fare, frygt for at miste sig selv hvilket er et Problem for undervisning, Genert og sky elev føre til at hun holder sit perspektiv privat af frygt for at miste sig selv, Fremskridt, men også en fare da vi risikere at få elever der Bruger deres indre følelser som målestok for altings relevans, Moderniseringen (af kulturen) giver De unge, Egocentrisme skal ikke forveksles med Egoisme, Fremskridt, men også en fare da vi risikere at få elever der Begrænser sig til emner der har med dem selv at gøre, Afvisning af andre perspektiver hvilket er et Problem for undervisning, Omdefinere situationer, eksempelvis læringssituationer hvilket er et Fremskridt, men også en fare, Sociale verden til at Omdefinere situationer, eksempelvis læringssituationer