Warning:
JavaScript is turned OFF. None of the links on this page will work until it is reactivated.
If you need help turning JavaScript On, click here.
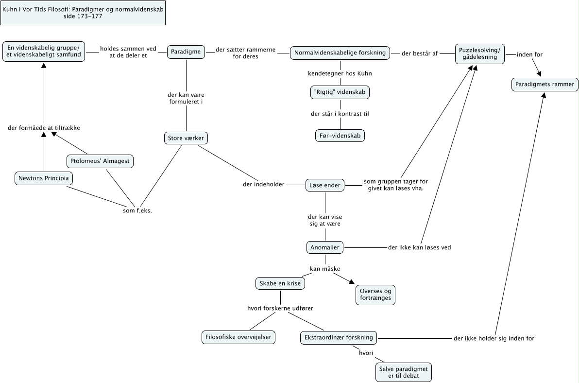
This Concept Map has information related to: Kuhn - VorTidsFilosofi - Paradigmer og normalvidenskab, Paradigme der sætter rammerne for deres Normalvidenskabelige forskning, Anomalier kan måske Skabe en krise, Skabe en krise hvori forskerne udfører Ekstraordinær forskning, Skabe en krise hvori forskerne udfører Filosofiske overvejelser, Store værker som f.eks. Newtons Principia, "Rigtig" videnskab der står i kontrast til Før-videnskab, Løse ender der kan vise sig at være Anomalier, Store værker som f.eks. Ptolomeus' Almagest, Ekstraordinær forskning hvori Selve paradigmet er til debat, Paradigme der kan være formuleret i Store værker