Warning:
JavaScript is turned OFF. None of the links on this page will work until it is reactivated.
If you need help turning JavaScript On, click here.
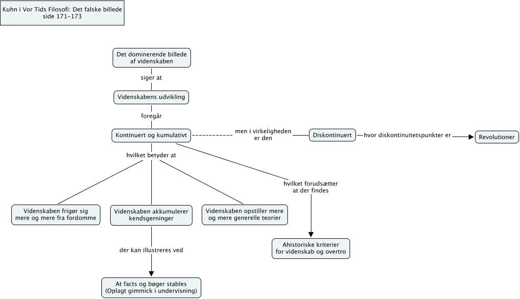
This Concept Map has information related to: Kuhn - VorTidsFilosofi - det falske billede, Videnskabens udvikling foregår Kontinuert og kumulativt, Kontinuert og kumulativt men i virkeligheden er den Diskontinuert, Kontinuert og kumulativt hvilket betyder at Videnskaben akkumulerer kendsgerninger, Kontinuert og kumulativt hvilket forudsætter at der findes Ahistoriske kriterier for videnskab og overtro, Diskontinuert hvor diskontinuitetspunkter er Revolutioner, Videnskaben akkumulerer kendsgerninger der kan illustreres ved At facts og bøger stables (Oplagt gimmick i undervisning), Det dominerende billede af videnskaben siger at Videnskabens udvikling, Kontinuert og kumulativt hvilket betyder at Videnskaben frigør sig mere og mere fra fordomme, Kontinuert og kumulativt hvilket betyder at Videnskaben opstiller mere og mere generelle teorier