Warning:
JavaScript is turned OFF. None of the links on this page will work until it is reactivated.
If you need help turning JavaScript On, click here.
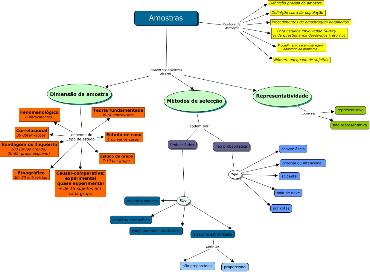
Este Mapa Conceitual tem informações relacionadas a: Amostra, Amostras ???? Definição precisa da amostra, Dimensão da amostra depende do tipo de estudo Sondagem ou Inquérito 100 (grupo grande) 20-50 grupo pequeno), Tipo ???? bola de neve, Dimensão da amostra depende do tipo de estudo Etnográfico 30- 50 entrevistas, Amostras ???? Definição clara da população, Amostras ???? Procedimento de amostragem adaptado ao problema, Métodos de selecção podem ser Probabilística, Tipo ???? aleatória estratificada, Dimensão da amostra depende do tipo de estudo Causal-comparativa; experimental quase experimental + de 15 sujeitos em cada grupo, Métodos de selecção podem ser não probabilística, não probabilística ???? Tipo, Amostras podem ser defenidas através Representatividade, aleatória estratificada pode ser não proporcional, Amostras podem ser defenidas através Métodos de selecção, Amostras Critérios de Avaliação Número adequado de sujeitos, Tipo ???? aleatória sistemática, Dimensão da amostra depende do tipo de estudo Estudo de grupo 7-10 por grupo, Dimensão da amostra depende do tipo de estudo Correlacional 30 0bservações, Amostras ???? Procedimentos de amostragem detalhados, Representatividade pode ser não representativa