Warning:
JavaScript is turned OFF. None of the links on this page will work until it is reactivated.
If you need help turning JavaScript On, click here.
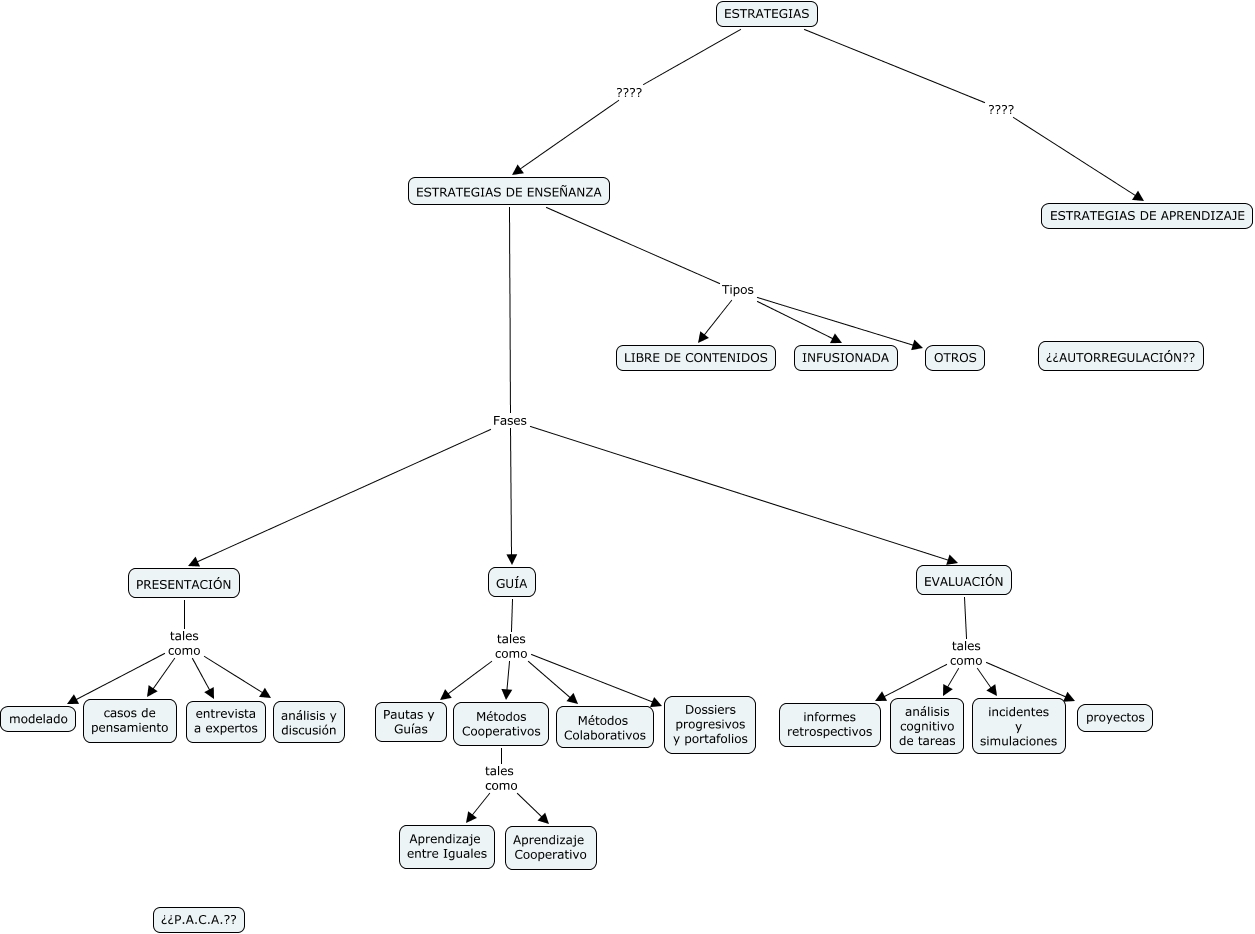
Este mapa conceptual tiene información relacionada a: pretutoría durán, PRESENTACIÓN tales como modelado, ESTRATEGIAS DE ENSEÑANZA Tipos INFUSIONADA, GUÍA tales como Dossiers progresivos y portafolios, EVALUACIÓN tales como proyectos, EVALUACIÓN tales como incidentes y simulaciones, EVALUACIÓN tales como análisis cognitivo de tareas, GUÍA tales como Métodos Cooperativos, ESTRATEGIAS DE ENSEÑANZA Fases PRESENTACIÓN, ESTRATEGIAS DE ENSEÑANZA Tipos OTROS, PRESENTACIÓN tales como casos de pensamiento, ESTRATEGIAS ???? ESTRATEGIAS DE ENSEÑANZA, ESTRATEGIAS DE ENSEÑANZA Fases EVALUACIÓN, GUÍA tales como Pautas y Guías, ESTRATEGIAS DE ENSEÑANZA Fases GUÍA, PRESENTACIÓN tales como entrevista a expertos, EVALUACIÓN tales como informes retrospectivos, PRESENTACIÓN tales como análisis y discusión, GUÍA tales como Métodos Colaborativos, Métodos Cooperativos tales como Aprendizaje Cooperativo, ESTRATEGIAS ???? ESTRATEGIAS DE APRENDIZAJE