Warning:
JavaScript is turned OFF. None of the links on this page will work until it is reactivated.
If you need help turning JavaScript On, click here.
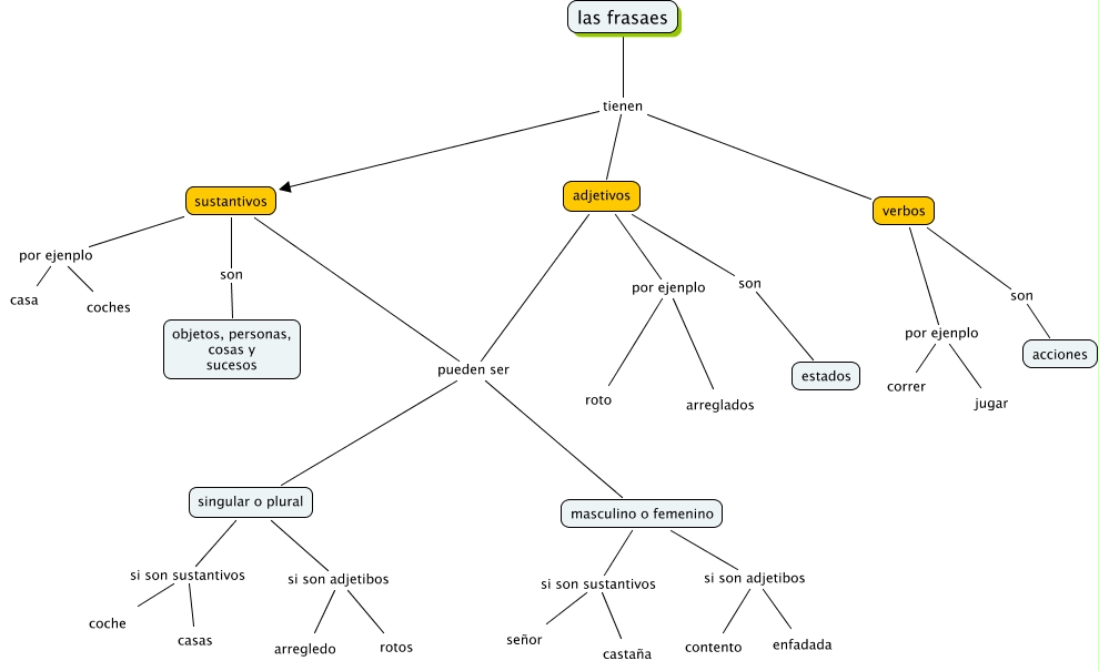
This Concept Map has information related to: frases, adjetivos pueden ser masculino o femenino, verbos por ejenplo correr, masculino o femenino si son sustantivos castaña, sustantivos pueden ser masculino o femenino, singular o plural si son sustantivos coche, singular o plural si son adjetibos rotos, sustantivos pueden ser singular o plural, adjetivos son estados, masculino o femenino si son adjetibos enfadada, masculino o femenino si son adjetibos contento