Warning:
JavaScript is turned OFF. None of the links on this page will work until it is reactivated.
If you need help turning JavaScript On, click here.
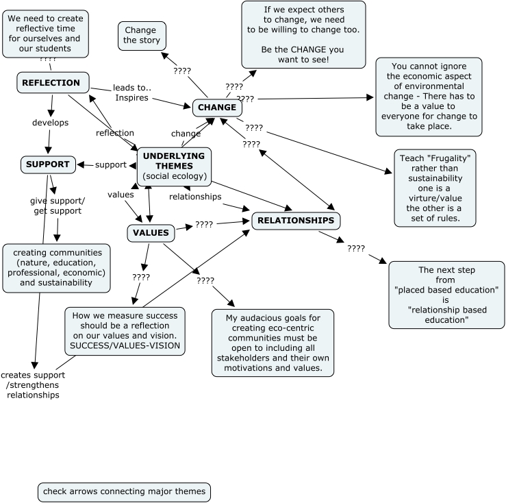
This Concept Map, created with IHMC CmapTools, has information related to: NEEEA07- C-Themes and Values, VALUES ???? My audacious goals for creating eco-centric communities must be open to including all stakeholders and their own motivations and values., RELATIONSHIPS ???? The next step from "placed based education" is "relationship based education", REFLECTION ???? RELATIONSHIPS, UNDERLYING THEMES (social ecology) values VALUES, UNDERLYING THEMES (social ecology) support SUPPORT, UNDERLYING THEMES (social ecology) relationships RELATIONSHIPS, REFLECTION ???? We need to create reflective time for ourselves and our students, UNDERLYING THEMES (social ecology) reflection REFLECTION, CHANGE ???? Change the story, CHANGE ???? If we expect others to change, we need to be willing to change too. Be the CHANGE you want to see!, SUPPORT creates support /strengthens relationships RELATIONSHIPS, VALUES ???? RELATIONSHIPS, CHANGE ???? You cannot ignore the economic aspect of environmental change - There has to be a value to everyone for change to take place., SUPPORT give support/ get support creating communities (nature, education, professional, economic) and sustainability, REFLECTION leads to.. Inspires CHANGE, CHANGE ???? Teach "Frugality" rather than sustainability one is a virture/value the other is a set of rules., VALUES ???? CHANGE, VALUES ???? How we measure success should be a reflection on our values and vision. SUCCESS/VALUES-VISION, UNDERLYING THEMES (social ecology) change CHANGE, RELATIONSHIPS ???? CHANGE