Warning:
JavaScript is turned OFF. None of the links on this page will work until it is reactivated.
If you need help turning JavaScript On, click here.
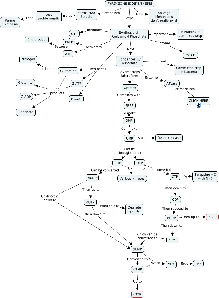
This Concept Map, created with IHMC CmapTools, has information related to: Pyrmidine Synthesys, UMP Can be brought up to UTP, UTP Because End product, Glutamine End products 2 ADP, PYRIMIDINE BIOSYNTHESIS Steps Synthesis of Carbamoyl Phosphate, Glutamine End products Pohphate, dUMP Converted to dTMP, Synthesis of Carbamoyl Phosphate Rxn needs 2 ATP, CH3 Ergo THF, dUTP Want this to Degrade quickly, Condences w/ Aspartate Enzyme ATcase, dUDP Or directly down to dUMP, CTP Then down to CDP, CDP Then reduced to dCDP, PYRIMIDINE BIOSYNTHESIS Catabolism Forms H20 Soluble, Less problemmatic Than Purine Synthesis, Condences w/ Aspartate Important Committed step in bacteria, Synthesis of Carbamoyl Phosphate Activators PRPP, UTP by Various Kinases, Condences w/ Aspartate Several steps later, form Orotate, Synthesis of Carbamoyl Phosphate Important in MAMMALS commited step