Warning:
JavaScript is turned OFF. None of the links on this page will work until it is reactivated.
If you need help turning JavaScript On, click here.
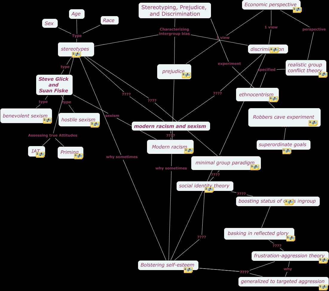
This Concept Map has information related to: stereotyping, prejudice and discrimination, Bolstering self-esteem ???? social identity theory, stereotypes ???? minimal group paradigm, prejudice 1 view Economic perspective, Economic perspective perspective realistic group conflict theory, Stereotyping, Prejudice, and Discrimination Characterizing intergroup bias stereotypes, Modern racism sexism Steve Glick and Suan Fiske, Steve Glick and Suan Fiske type benevolent sexism, stereotypes Type Race, Stereotyping, Prejudice, and Discrimination Characterizing intergroup bias prejudice, realistic group conflict theory specified ethnocentrism