Warning:
JavaScript is turned OFF. None of the links on this page will work until it is reactivated.
If you need help turning JavaScript On, click here.
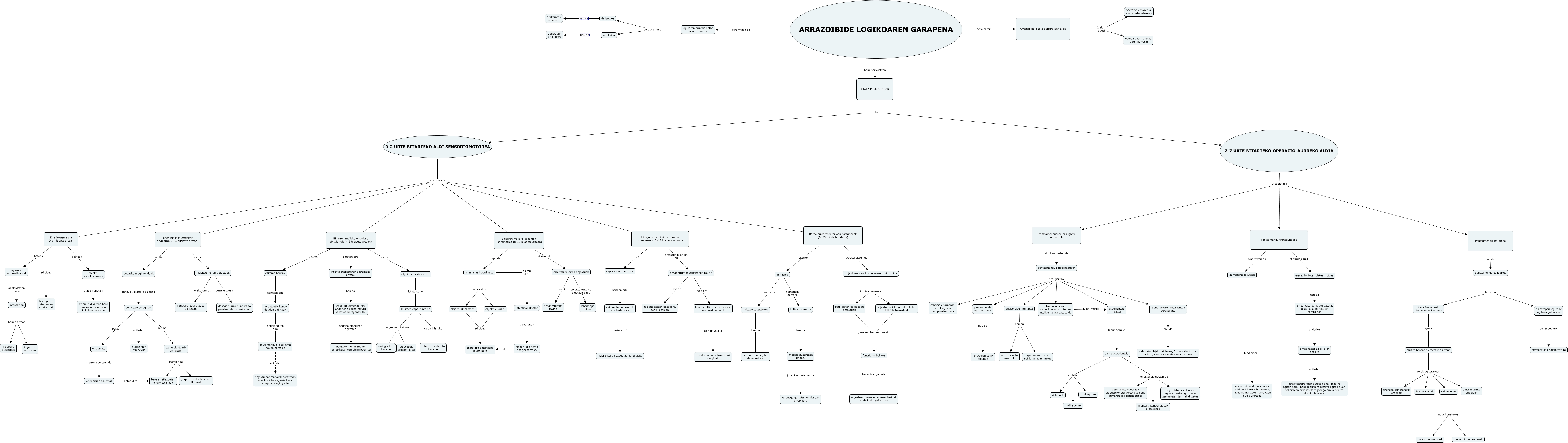
This Concept Map, created with IHMC CmapTools, has information related to: 4_mapa_Ferro_Maiztegi, objektuen existentzia lotuta dago ikusmen esparruarekin, ikusmen esparruarekin objektua bilatuko du zertxobait ukitzen badu, ikusmen esparruarekin ez du bilatuko zeharo ezkutatuta badago, arrazoibide intuitiboa hau da gertaeren itxura soilik haintzat hartuz, imitazioa hemendik aurrera imitazio gerotua, multzo bereko elementuen artean zerak egiterakoan granzko/beheranzko ordenak, baieztapen logikoak egiteko gaitasuna baina beti ere pertzepzioak baldintzatuta, ARRAZOIBIDE LOGIKOAREN GARAPENA haur hezkuntzan ETAPA PRELOGIKOAK, ezkutatzen diren objektuak objektu ezkutua aldatzen bada lehenengo tokian, Hirugarren mailako erreakzio zirkularrak (12-18 hilabete artean) da esperimentazio fasea, 0-2 URTE BITARTEKO ALDI SENSORIOMOTOREA 6 azpietapa Bigarren mailako erreakzio zirkularrak (4-8 hilabete artean), mugitzen diren objektuak desagertzean desagerturiko puntura so geratzen da kuriositateaz, Erreflexuen aldia (0-1 hilabete artean) bestetik objektu iraunkortasuna, desagertutako azkenengo tokian eta ez hasiera batean desagertu zeneko tokian, ez du ekintzarik asmatzen izaten dira gorputzak ahalbidetzen dituenak, objektuei oratu adibidez txintxirrina hartzeko pilota bota, Barne errepresentazioen hastapenak (18-24 hilabete artean) bereganatzen du objektuen iraunkortasunaren printzipioa, errepikatu horreka sortzen da lehenbiziko eskemak, ez du ekintzarik asmatzen izaten dira bere erreflexuetan oinarritutakoak, barne esperientzia honek ahalbidetzen du begi-bistan ez dauden egoera, testuinguru edo gertaeretan jarri ahal izatea