Warning:
JavaScript is turned OFF. None of the links on this page will work until it is reactivated.
If you need help turning JavaScript On, click here.
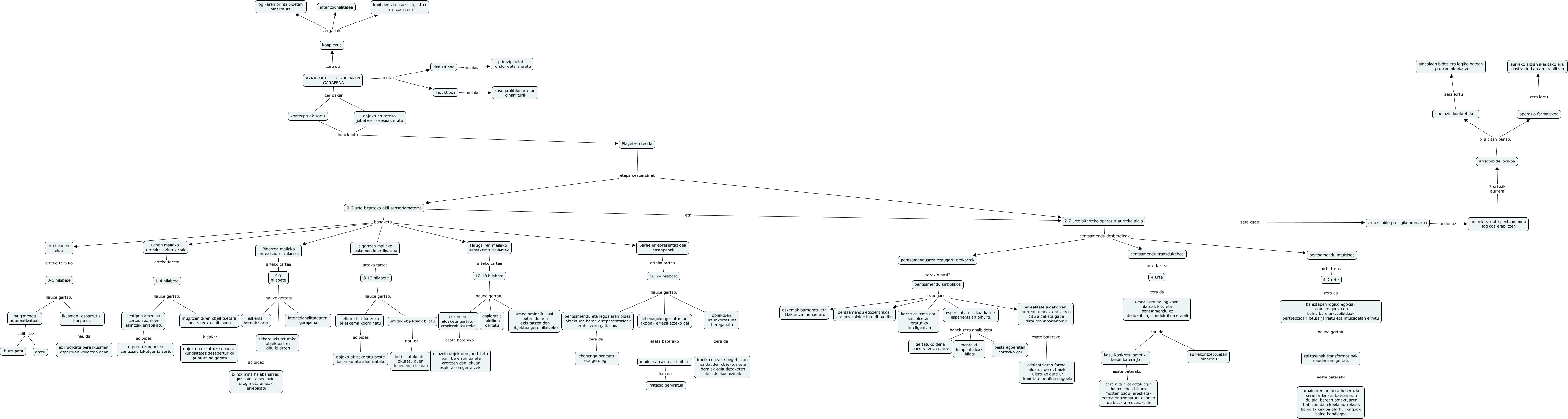
This Concept Map, created with IHMC CmapTools, has information related to: 4_mapa_cabezas_olcoz, umeak era ez-logikoan datuak lotu eta pentsamendu ez deduktiboa,ez induktiboa erabili hau da aurrekontzeptuetan oinarritu, umeak era ez-logikoan datuak lotu eta pentsamendu ez deduktiboa,ez induktiboa erabili hau da kasu konkretu batetik beste batera jo, pentsamendu sinbolikoa ezaugarriak esperientzia fisikoa barne esperientzian bihurtu, umeek ez dute pentsamendu logikoa erabiltzen 7 urtetik aurrera arrazoibide logikoa, pentsamenduaren ezaugarri orokorrak zerekin hasi? pentsamendu sinbolikoa, kasu konkretu batetik beste batera jo esate baterako bere aita erosketak egin baino lehen bizarra mozten badu, erosketak egitea erlazionatuta egongo da bizarra moztearekin, 0-1 hilabete hauxe gertatu ikusmen- esparrutik kanpo ez, pentsamendu sinbolikoa ezaugarriak errealitate aldakorren aurrean umeak eraikitzen ditu aldaketa gabe dirauten inbarianteak, 8-12 hilabete hauxe gertatu umeak objektuak bilatu, Piaget-en teoria etapa desberdinak 2-7 urte bitarteko operazio-aurreko aldia, umeak objektuak bilatu hori bai beti bilatuko du izkutatu duen lehenengo lekuan, 12-18 hilabete hauxe gertatu umea oraindik ikusi behar du non ezkutatzen den objektua gero bilatzeko, pentsamendu sinbolikoa ezaugarriak eskemak barneratu eta hizkuntza menperatu, ARRAZOIBIDE LOGIKOAREN GARAPENA zer dakar objektuen arteko jabetze-prozesuak eratu, 0-1 hilabete hauxe gertatu mugimendu automatizatuak, 18-24 hilabete hauxe gertatu objektuen iraunkortasuna bereganatu, 4-8 hilabete hauxe gertatu eskema berriak sortu, 12-18 hilabete hauxe gertatu esplorazio aktiboa gertatu, baieztapen logiko egokiak egiteko gauza da baina bere arrazoibideak pertzepzioari lotuta jarraitu eta intuizioetan errotu hauxe gertatu zailtasunak transformazioak daudenean gertatu, helburu bat lortzeko bi eskema koordinatu adibidez objektuak zokoratu beste bat eskuratu ahal izateko