Warning:
JavaScript is turned OFF. None of the links on this page will work until it is reactivated.
If you need help turning JavaScript On, click here.
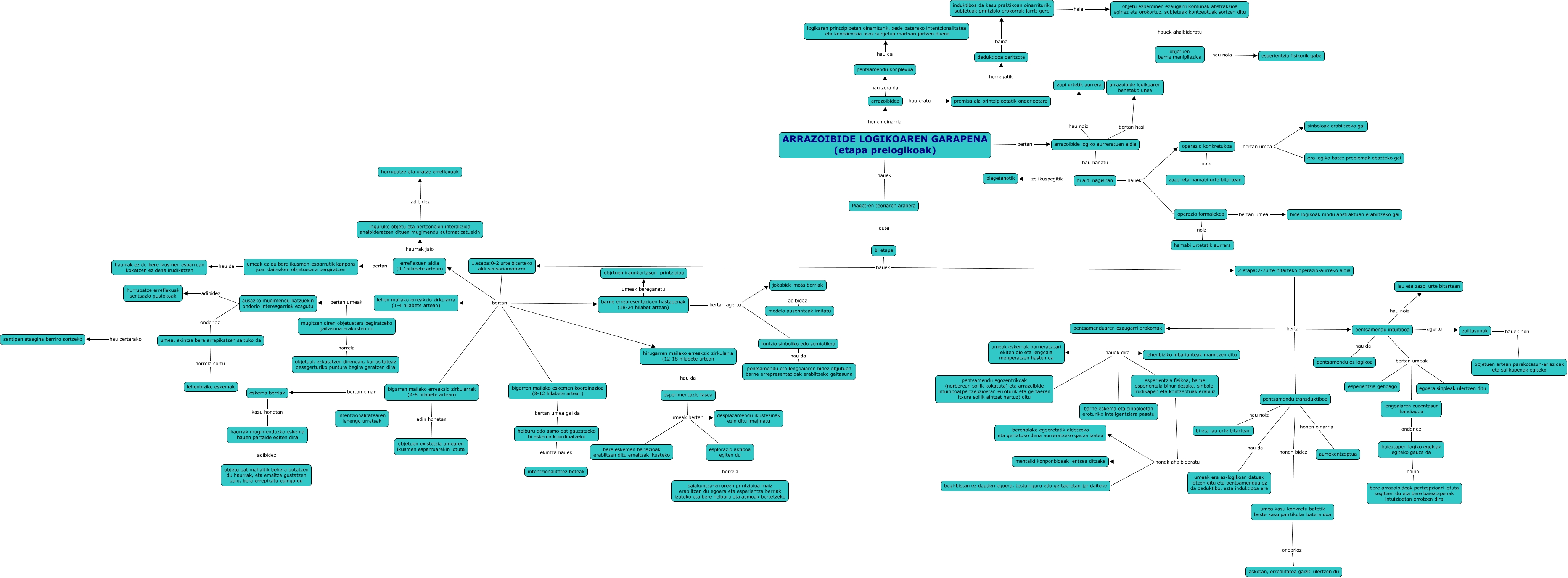
This Concept Map, created with IHMC CmapTools, has information related to: 4_mapa_Errasti_Larrañaga, bi aldi nagisitan ze ikuspegitik piagetanotik, objetuen barne manipilazioa hau nola esperientzia fisikorik gabe, 1.etapa:0-2 urte bitarteko aldi sensoriomotorra bertan bigarren mailako erreakzio zirkularrak (4-8 hilabete artean), bigarren mailako eskemen koordinazioa (8-12 hilabete artean) bertan umea gai da helburu edo asmo bat gauzatzeko bi eskema koordinatzeko, ARRAZOIBIDE LOGIKOAREN GARAPENA (etapa prelogikoak) hauek Piaget-en teoriaren arabera, erreflexuen aldia (0-1hilabete artean) bertan umeak ez du bere ikusmen-esparrutik kanpora joan daitezken objetuetara bergiratzen, pentsamendu transduktiboa honen oinarria aurrekontzeptua, barne errepresentazioen hastapenak (18-24 hilabet artean) bertan agertu jokabide mota berriak, bigarren mailako erreakzio zirkularrak (4-8 hilabete artean) bertan eman eskema berriak, zailtasunak hauek non objetuen artean parekotasun-erlazioak eta sailkapenak egiteko, arrazoibide logiko aurreratuen aldia hau noiz zapi urtetik aurrera, ausazko mugimendu batzuekin ondorio interesgarriak ezagutu adibidez hurrupatze erreflexuak sentsazio gustokoak, objetu ezberdinen ezaugarri komunak abstrakzioa eginez eta orokortuz, subjetuak kontzeptuak sortzen ditu hauek ahalbideratu objetuen barne manipilazioa, eskema berriak kasu honetan haurrak mugimenduzko eskema hauen partaide egiten dira, umea, ekintza bera errepikatzen saituko da horrela sortu lehenbiziko eskemak, lengoaiaren zuzentasun handiagoa ondorioz baieztapen logiko egokiak egiteko gauza da, ausazko mugimendu batzuekin ondorio interesgarriak ezagutu ondorioz umea, ekintza bera errepikatzen saituko da, arrazoibide logiko aurreratuen aldia bertan hasi arrazoibide logikoaren benetako unea, jokabide mota berriak adibidez modelo ausennteak imitatu, 1.etapa:0-2 urte bitarteko aldi sensoriomotorra bertan hirugarren mailako erreakzio zirkularra (12-18 hilabete artean