Warning:
JavaScript is turned OFF. None of the links on this page will work until it is reactivated.
If you need help turning JavaScript On, click here.
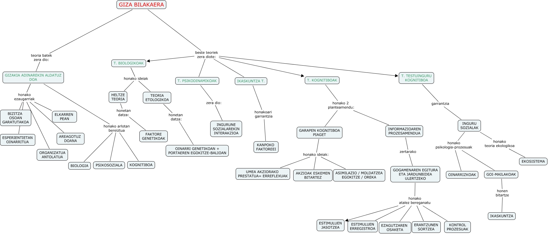
This Concept Map, created with IHMC CmapTools, has information related to: 3_mapa_Ayastuy_Antxia, GIZA BILAKAERA beste teoriek zera diote: T. BIOLOGIKOAK, INGURU SOZIALAK honako psikologia-prozesuak GOI-MAILAKOAK, GIZA BILAKAERA beste teoriek zera diote: T. TESTUINGURU KOGNITIBOA, TEORIA ETOLOGIKOA honetan datza: OINARRI GENETIKOAN + PORTAEREN EGOKITZE-BALIOAN, INFORMAZIOAREN PROZESAMENDUA zertarako GOGAMENAREN EGITURA ETA JARDUNBIDEA ULERTZEKO, GARAPEN KOGNITIBOA PIAGET honako ideiak: UMEA AKZIORAKO PRESTATUA= ERREFLEXUAK, T. BIOLOGIKOAK honako ideiak HELTZE TEORIA, GOGAMENAREN EGITURA ETA JARDUNBIDEA ULERTZEKO honako atalez bereganatu ESTIMULUEN ERREGISTROA, T. PSIKODINAMIKOAK zera dio: INGURUNE SOZIALAREKIN INTERAKZIOA, GIZAKIA ADINAREKIN ALDATUZ DOA honako ezaugarriak ORGANIZATUA ANTOLATUA, GOGAMENAREN EGITURA ETA JARDUNBIDEA ULERTZEKO honako atalez bereganatu KONTROL PROZESUAK, T. BIOLOGIKOAK honako ideiak TEORIA ETOLOGIKOA, T. KOGNITIBOAK honako 2 planteamendu: INFORMAZIOAREN PROZESAMENDUA, GARAPEN KOGNITIBOA PIAGET honako ideiak: AKZIOAK ESKEMEN BITARTEZ, IKASKUNTZA T. honakoari garrantzia KANPOKO FAKTOREEI, INGURU SOZIALAK honako psikologia-prozesuak OINARRIZKOAK, GIZA BILAKAERA beste teoriek zera diote: T. PSIKODINAMIKOAK, GIZA BILAKAERA teoria batek zera dio: GIZAKIA ADINAREKIN ALDATUZ DOA, GOGAMENAREN EGITURA ETA JARDUNBIDEA ULERTZEKO honako atalez bereganatu ERANTZUNEN SORTZEA, T. KOGNITIBOAK honako 2 planteamendu: GARAPEN KOGNITIBOA PIAGET