Warning:
JavaScript is turned OFF. None of the links on this page will work until it is reactivated.
If you need help turning JavaScript On, click here.
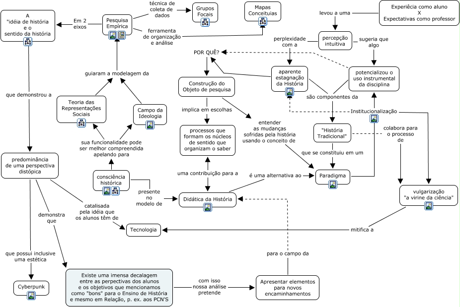
Este Mapa Conceitual tem informações relacionadas a: Mapa conceitual sobre mapas conceituais, consciência histórica presente no modelo de Didática da História, Pesquisa Empírica Em 2 eixos A "idéia de história e o sentido da história, consciência histórica sua funcionalidade pode ser melhor compreendida apelando para Teoria das Representações Sociais, Didática da História é uma alternativa ao Paradigma, Campo da Ideologia guiaram a modelagem da Pesquisa Empírica, potencializou o uso instrumental da disciplina são componentes da "História Tradicional", vulgarização "a virine da ciência" mitifica a Tecnologia, Construção do Objeto de pesquisa entender as mudanças sofridas pela história usando o conceito de Paradigma, aparente estagnação da História são componentes da "História Tradicional", Pesquisa Empírica ferramenta de organização e análise Mapas Conceituias