Warning:
JavaScript is turned OFF. None of the links on this page will work until it is reactivated.
If you need help turning JavaScript On, click here.
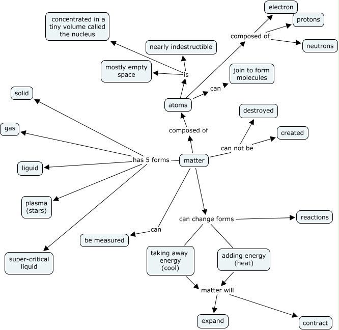
This Concept Map, created with IHMC CmapTools, has information related to: teri and laurie m, taking away energy (cool) matter will expand, atoms is concentrated in a tiny volume called the nucleus, matter has 5 forms super-critical liquid, matter has 5 forms plasma (stars), atoms is mostly empty space, adding energy (heat) can change forms reactions, matter can change forms reactions, adding energy (heat) matter will contract, matter has 5 forms gas, adding energy (heat) can change forms taking away energy (cool), atoms can join to form molecules, matter can not be destroyed, matter has 5 forms solid, adding energy (heat) matter will expand, matter can change forms taking away energy (cool), atoms composed of protons, atoms composed of neutrons, atoms composed of electron, atoms is nearly indestructible, taking away energy (cool) matter will contract