Warning:
JavaScript is turned OFF. None of the links on this page will work until it is reactivated.
If you need help turning JavaScript On, click here.
The Concept Map you are trying to access has information related to:
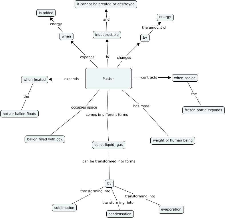
BethM, Matter is industructible, Matter comes in different forms solid, liquid, gas, by transforming into condensation, by the amount of energy, when energy is added, solid, liquid, gas can be transformed into forms by, Matter has mass weight of human being, Matter expands when, Matter expands when heated, Matter changes by