Warning:
JavaScript is turned OFF. None of the links on this page will work until it is reactivated.
If you need help turning JavaScript On, click here.
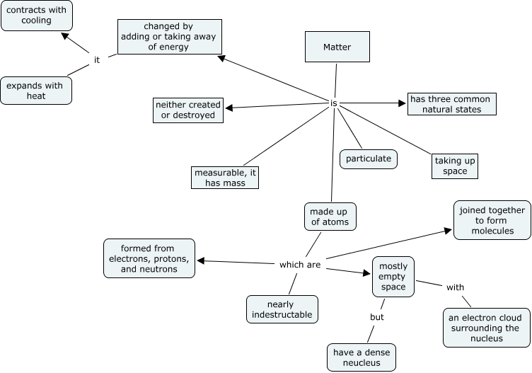
This Concept Map, created with IHMC CmapTools, has information related to: Deb and Des-M, made up of atoms which are mostly empty space, Matter is changed by adding or taking away of energy, changed by adding or taking away of energy it expands with heat, mostly empty space with an electron cloud surrounding the nucleus, Matter is measurable, it has mass, Matter is neither created or destroyed, Matter is has three common natural states, made up of atoms which are formed from electrons, protons, and neutrons, made up of atoms which are joined together to form molecules, Matter is made up of atoms, Matter is particulate, made up of atoms which are nearly indestructable, changed by adding or taking away of energy it contracts with cooling, Matter is taking up space, mostly empty space but have a dense neucleus