Warning:
JavaScript is turned OFF. None of the links on this page will work until it is reactivated.
If you need help turning JavaScript On, click here.
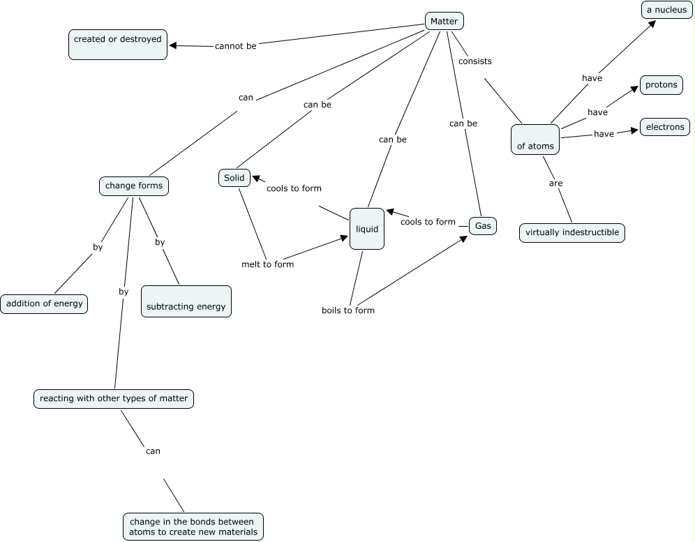
This Concept Map has information related to: Jane Roger m, Matter can be liquid, change forms by addition of energy, Gas cools to form liquid, of atoms have electrons, Solid melt to form liquid, liquid cools to form Solid, Matter can be Solid, change forms by subtracting energy, of atoms have a nucleus, change forms by reacting with other types of matter