Warning:
JavaScript is turned OFF. None of the links on this page will work until it is reactivated.
If you need help turning JavaScript On, click here.
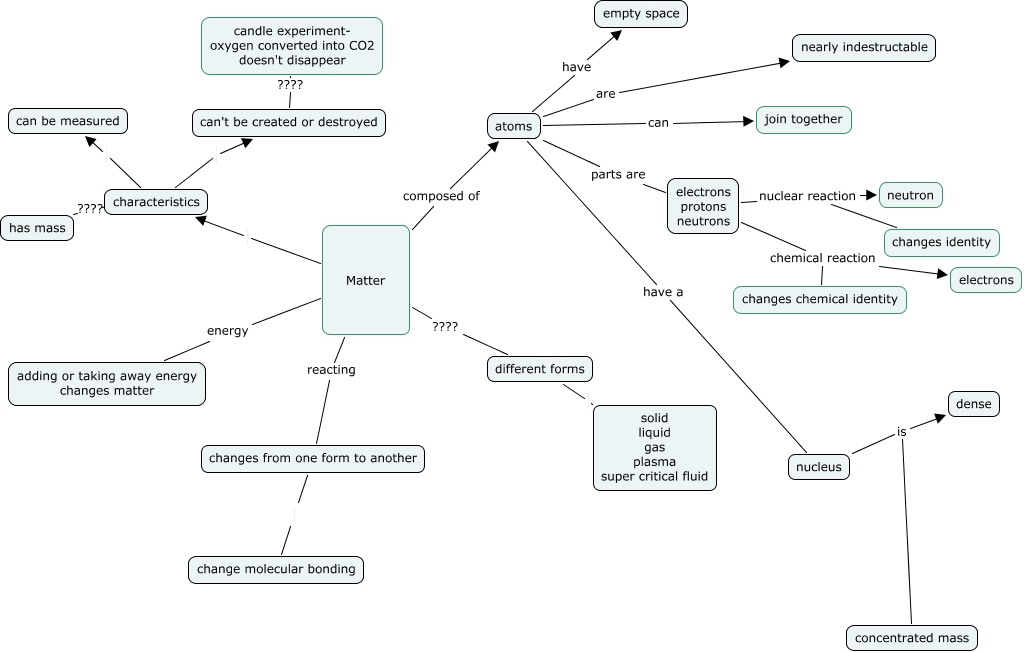
This Concept Map, created with IHMC CmapTools, has information related to: georgiaM, characteristics ???? has mass, atoms have empty space, Matter characteristics, nucleus is concentrated mass, characteristics can't be created or destroyed, nucleus is dense, electrons protons neutrons chemical reaction electrons, atoms are nearly indestructable, characteristics can be measured, atoms can join together, Matter composed of atoms, atoms have a nucleus, electrons protons neutrons chemical reaction changes chemical identity, Matter reacting changes from one form to another, changes from one form to another change molecular bonding, Matter energy adding or taking away energy changes matter, different forms solid liquid gas plasma super critical fluid, electrons protons neutrons nuclear reaction changes identity, can't be created or destroyed ???? candle experiment- oxygen converted into CO2 doesn't disappear, Matter ???? different forms