Warning:
JavaScript is turned OFF. None of the links on this page will work until it is reactivated.
If you need help turning JavaScript On, click here.
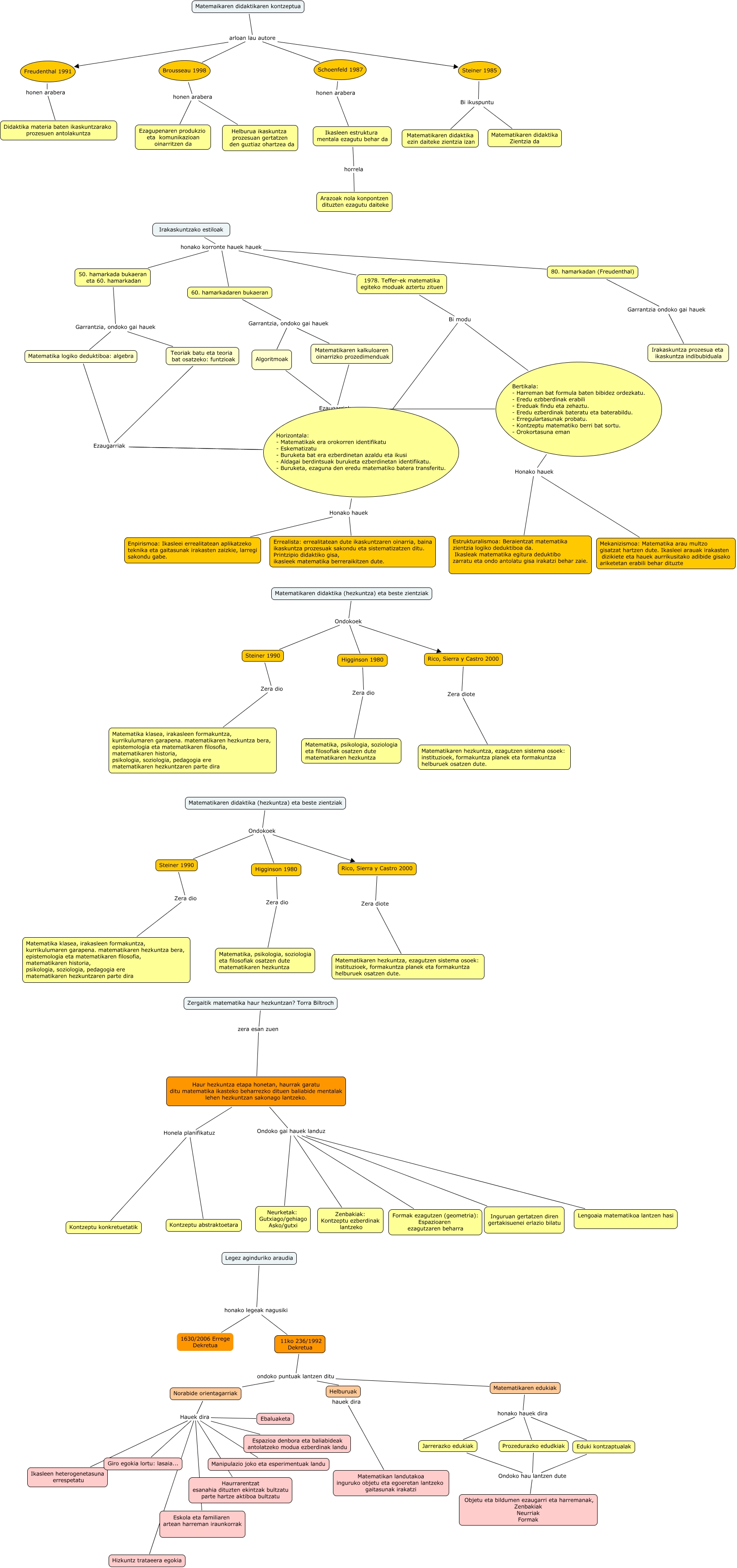
This Concept Map, created with IHMC CmapTools, has information related to: 2_mapa_zarandona_arteaga, Rico, Sierra y Castro 2000 Zera diote Matematikaren hezkuntza, ezagutzen sistema osoek: instituzioek, formakuntza planek eta formakuntza helburuek osatzen dute., 60. hamarkadaren bukaeran Garrantzia, ondoko gai hauek Algoritmoak, Irakaskuntzako estiloak honako korronte hauek hauek 1978. Teffer-ek matematika egiteko moduak aztertu zituen, 1978. Teffer-ek matematika egiteko moduak aztertu zituen Bi modu Horizontala: - Matematikak era orokorren identifikatu - Eskematizatu - Buruketa bat era ezberdinetan azaldu eta ikusi - Aldagai berdintsuak buruketa ezberdinetan identifikatu. - Buruketa, ezaguna den eredu matematiko batera transferitu., Freudenthal 1991 honen arabera Didaktika materia baten ikaskuntzarako prozesuen antolakuntza, Haur hezkuntza etapa honetan, haurrak garatu ditu matematika ikasteko beharrezko dituen baliabide mentalak lehen hezkuntzan sakonago lantzeko. Ondoko gai hauek landuz Zenbakiak: Kontzeptu ezberdinak lantzeko, Matematika logiko deduktiboa: algebra Ezaugarriak Horizontala: - Matematikak era orokorren identifikatu - Eskematizatu - Buruketa bat era ezberdinetan azaldu eta ikusi - Aldagai berdintsuak buruketa ezberdinetan identifikatu. - Buruketa, ezaguna den eredu matematiko batera transferitu., Norabide orientagarriak Hauek dira Eskola eta familiaren artean harreman iraunkorrak, Norabide orientagarriak Hauek dira Giro egokia lortu: lasaia..., Steiner 1990 Zera dio Matematika klasea, irakasleen formakuntza, kurrikulumaren garapena. matematikaren hezkuntza bera, epistemologia eta matematikaren filosofia, matematikaren historia, psikologia, soziologia, pedagogia ere matematikaren hezkuntzaren parte dira, 60. hamarkadaren bukaeran Garrantzia, ondoko gai hauek Matematikaren kalkuloaren oinarrizko prozedimenduak, Teoriak batu eta teoria bat osatzeko: funtzioak Ezaugarriak Horizontala: - Matematikak era orokorren identifikatu - Eskematizatu - Buruketa bat era ezberdinetan azaldu eta ikusi - Aldagai berdintsuak buruketa ezberdinetan identifikatu. - Buruketa, ezaguna den eredu matematiko batera transferitu., Brousseau 1998 honen arabera Ezagupenaren produkzio eta komunikazioan oinarritzen da, Norabide orientagarriak Hauek dira Ikasleen heterogenetasuna errespetatu, Norabide orientagarriak Hauek dira Hizkuntz trataeera egokia, Haur hezkuntza etapa honetan, haurrak garatu ditu matematika ikasteko beharrezko dituen baliabide mentalak lehen hezkuntzan sakonago lantzeko. Honela planifikatuz Kontzeptu abstraktoetara, Steiner 1985 Bi ikuspuntu Matematikaren didaktika Zientzia da, Matematikaren didaktika (hezkuntza) eta beste zientziak Ondokoek Rico, Sierra y Castro 2000, Higginson 1980 Zera dio Matematika, psikologia, soziologia eta filosofiak osatzen dute matematikaren hezkuntza, Matemaikaren didaktikaren kontzeptua arloan lau autore Steiner 1985