Warning:
JavaScript is turned OFF. None of the links on this page will work until it is reactivated.
If you need help turning JavaScript On, click here.
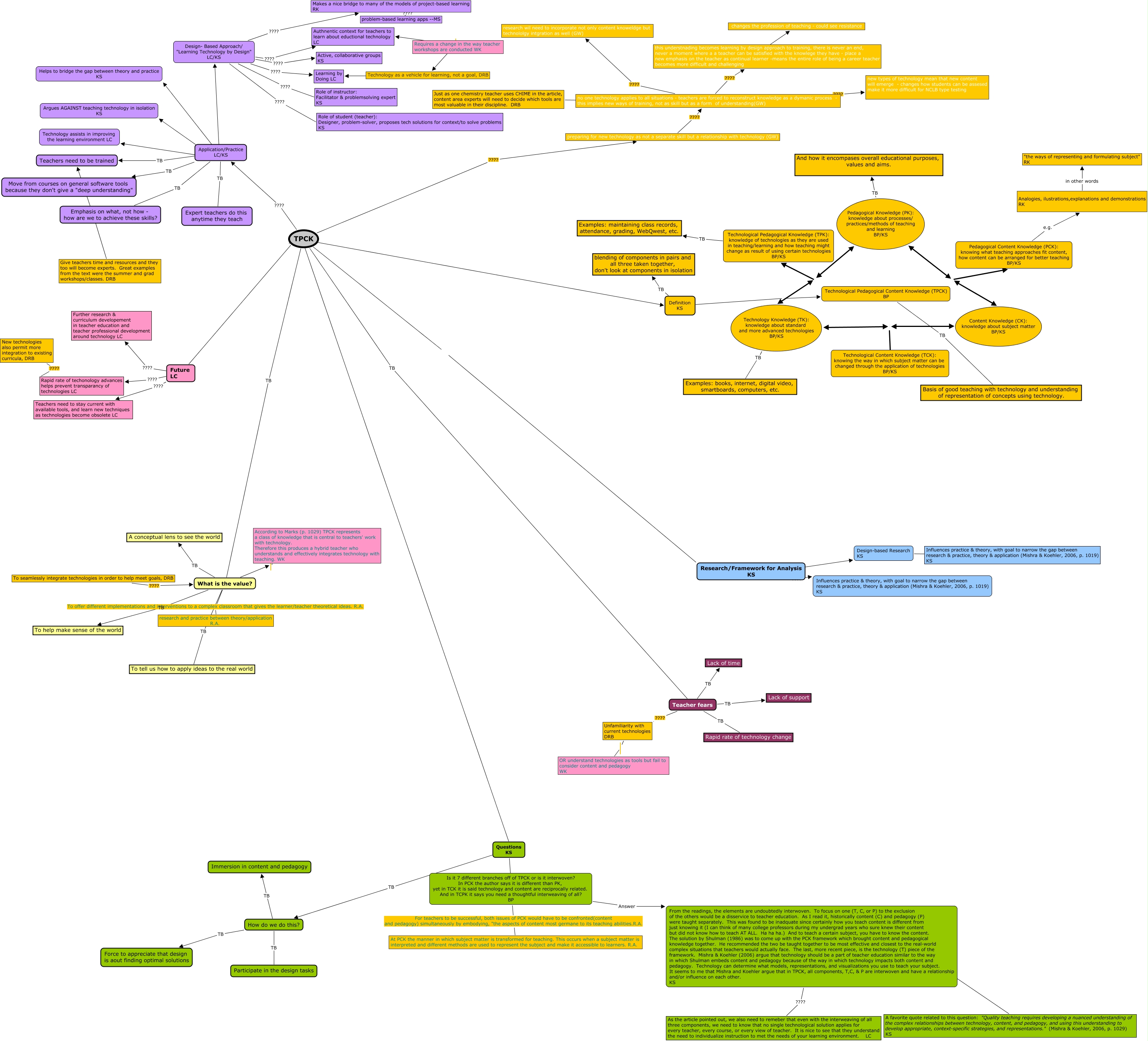
This Concept Map, created with IHMC CmapTools, has information related to: Untitled, Application/Practice LC/KS Design- Based Approach/ "Learning Technology by Design" LC/KS, Application/Practice LC/KS ???? Helps to bridge the gap between theory and practice KS, Technological Pedagogical Content Knowledge (TPCK) BP TB Basis of good teaching with technology and understanding of representation of concepts using technology., How do we do this? TB Force to appreciate that design is aout finding optimal solutions, Application/Practice LC/KS ???? Argues AGAINST teaching technology in isolation KS, Is it 7 different branches off of TPCK or is it interwoven? In PCK the author says it is different than PK, yet in TCK it is said technology and content are reciprocally related. And in TCPK it says you need a thoughtful interweaving of all? BP For teachers to be successful, both issues of PCK would have to be confronted(content and pedagogy) simultaneously by embodying, "the aspects of content most germane to its teaching abilities.R.A. At PCK the manner in which subject matter is transformed for teaching. This occurs when a subject matter is interpreted and different methods are used to represent the subject and make it accessible to learners. R.A., Is it 7 different branches off of TPCK or is it interwoven? In PCK the author says it is different than PK, yet in TCK it is said technology and content are reciprocally related. And in TCPK it says you need a thoughtful interweaving of all? BP Answer From the readings, the elements are undoubtedly interwoven. To focus on one (T, C, or P) to the exclusion of the others would be a disservice to teacher education. As I read it, historically content (C) and pedagogy (P) were taught separately. This was found to be inadquate since certainly how you teach content is different from just knowing it (I can think of many college professors during my undergrad years who sure knew their content but did not know how to teach AT ALL. Ha ha ha.) And to teach a certain subject, you have to know the content. The solution by Shulman (1986) was to come up with the PCK framework which brought content and pedagogical knowledge together. He recommended the two be taught together to be most effective and closest to the real-world complex situations that teachers would actually face. The last, more recent piece, is the technology (T) piece of the framework. Mishra & Koehler (2006) argue that technology should be a part of teacher education similar to the way in which Shulman embeds content and pedagogy because of the way in which technology impacts both content and pedagogy. Technology can determine what models, representations, and visualizations you use to teach your subject. It seems to me that Mishra and Koehler argue that in TPCK, all components, T,C, & P are interwoven and have a relationship and/or influence on each other. KS, Technological Pedagogical Knowledge (TPK): knowledge of technologies as they are used in teaching/learning and how teaching might change as result of using certain technologies BP/KS TB Examples: maintaining class records, attendance, grading, WebQwest, etc., Pedagogical Content Knowledge (PCK): knowing what teaching approaches fit content, how content can be arranged for better teaching BP/KS e.g. Analogies, ilustrations,explanations and demonstrations RK, Application/Practice LC/KS TB Expert teachers do this anytime they teach, New technologies also permit more integration to existing curricula, DRB ???? Rapid rate of techonology advances helps prevent transparancy of technologies LC, Requires a change in the way teacher workshops are conducted WK Authnentic context for teachers to learn about eductional technology LC, Research/Framework for Analysis KS ???? Design-based Research KS, Technology Knowledge (TK): knowledge about standard and more advanced technologies BP/KS Content Knowledge (CK): knowledge about subject matter BP/KS, TPCK ???? preparing for new technology as not a separate skill but a relationship with technology (GW), Pedagogical Knowledge (PK): knowledge about processes/ practices/methods of teaching and learning BP/KS Technology Knowledge (TK): knowledge about standard and more advanced technologies BP/KS, Technology Knowledge (TK): knowledge about standard and more advanced technologies BP/KS TB Examples: books, internet, digital video, smartboards, computers, etc., Pedagogical Knowledge (PK): knowledge about processes/ practices/methods of teaching and learning BP/KS Technological Pedagogical Knowledge (TPK): knowledge of technologies as they are used in teaching/learning and how teaching might change as result of using certain technologies BP/KS, What is the value? To offer different implementations and interventions to a complex classroom that gives the learner/teacher theoretical ideas. R.A. research and practice between theory/application R.A., TPCK ???? Application/Practice LC/KS