Warning:
JavaScript is turned OFF. None of the links on this page will work until it is reactivated.
If you need help turning JavaScript On, click here.
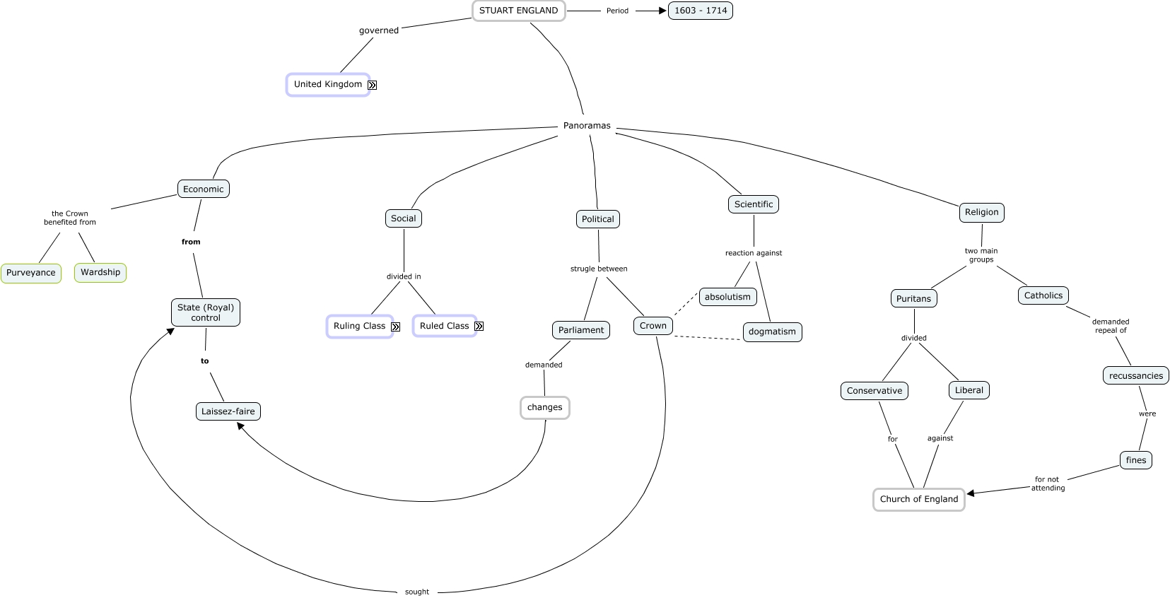
This Concept Map, created with IHMC CmapTools, has information related to: Stuart England, Religion two main groups Catholics, Crown absolutism, STUART ENGLAND governed United Kingdom, Catholics demanded repeal of recussancies, Puritans divided Conservative, Social divided in Ruled Class, Social divided in Ruling Class, STUART ENGLAND Panoramas Political, STUART ENGLAND Panoramas Scientific, King James I of England King James IV of Scotland, Economic from State (Royal) control, Crown dogmatism, Political strugle between Crown, Scientific reaction against dogmatism, Small farmers Leaseholders, Political strugle between Parliament, STUART ENGLAND Panoramas Social, STUART ENGLAND Panoramas Religion, fines for not attending Church of England, State (Royal) control to Laissez-faire