Warning:
JavaScript is turned OFF. None of the links on this page will work until it is reactivated.
If you need help turning JavaScript On, click here.
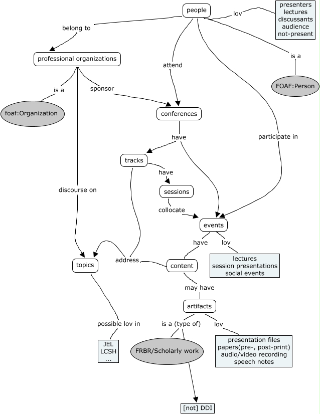
This Concept Map, created with IHMC CmapTools, has information related to: domain ER simple, professional organizations discourse on topics, content may have artifacts, artifacts is a (type of) FRBR/Scholarly work, people is a FOAF:Person, artifacts lov presentation files papers(pre-, post-print) audio/video recording speech notes, people participate in events, tracks address topics, tracks have sessions, artifacts is a (type of) [not] DDI, events have content, people lov presenters lectures discussants audience not-present, sessions collocate events, people attend conferences, conferences have events, people belong to professional organizations, events lov lectures session presentations social events, topics possible lov in JEL LCSH ..., professional organizations is a foaf:Organization, conferences have tracks, content address topics