Warning:
JavaScript is turned OFF. None of the links on this page will work until it is reactivated.
If you need help turning JavaScript On, click here.
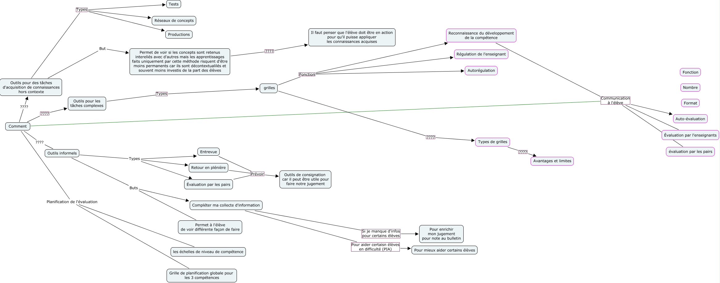
This Concept Map, created with IHMC CmapTools, has information related to: evaluation_comment, Comment Communication à l'élève Auto-évaluation, grilles Fonction Régulation de l'enseignant, Compléter ma collecte d'information Pour aider certaisn élèves en difficulté (PIA) Pour mieux aider certains élèves, grilles Fonction Autorégulation, Outils informels Buts Compléter ma collecte d'information, Reconnaissance du développement de la compétence Communication à l'élève Auto-évaluation, Types de grilles ???? Avantages et limites, Entrevue Prévoir Outils de consignation car il peut être utile pour faire notre jugement, Évaluation par les pairs Prévoir Outils de consignation car il peut être utile pour faire notre jugement, Reconnaissance du développement de la compétence Communication à l'élève Évaluation par l'enseignants, Outils pour des tâches d'acquisition de connaissances hors contexte Types Tests, Comment Planification de l'évaluation Grille de planification globale pour les 3 compétences, Retour en plénière Prévoir Outils de consignation car il peut être utile pour faire notre jugement, Outils pour des tâches d'acquisition de connaissances hors contexte Types Productions, Outils pour des tâches d'acquisition de connaissances hors contexte Types Réseaux de concepts, Permet de voir si les concepts sont retenus intereliés avec d'autres mais les apprentissages faits uniquement par cette méthode risquent d'être moins permanents car ils sont décontextualilés et souvent moins investis de la part des élèves ???? Il faut penser que l'élève doit être en action pour qu'il puisse appliquer les connaissances acquises, Comment Planification de l'évaluation les échelles de niveau de compétence, Outils informels Types Entrevue, Outils informels Buts Permet à l'élève de voir différente façon de faire, Outils informels Types Retour en plénière