WARNING:
JavaScript is turned OFF. None of the links on this concept map will
work until it is reactivated.
If you need help turning JavaScript On, click here.
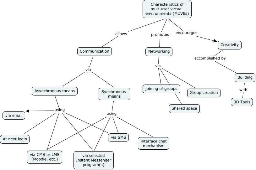
Esse mapa conceitual, produzido no IHMC CmapTools, tem a informação relacionada a: Virtual Worlds, Communication via Asynchronous means, Asynchronous means using via selected Instant Messenger program(s), Networking via joining of groups, Characteristics of mult-user virtual environments (MUVEs) allows Communication, Characteristics of mult-user virtual environments (MUVEs) promotes Networking, Building with 3D Tools, Synchronous means using via selected Instant Messenger program(s), Networking via Group creation, Asynchronous means using At next login, Asynchronous means using via email, Synchronous means using via CMS or LMS (Moodle, etc.), Synchronous means using via SMS, Asynchronous means using via SMS, Asynchronous means using via CMS or LMS (Moodle, etc.), Communication via Synchronous means, Creativity accomplished by Building, Synchronous means using interface chat mechanism, Networking via Shared space, Characteristics of mult-user virtual environments (MUVEs) encourages Creativity